It is with great pleasure that I announce the release of Boxcutter 712.
As Blender 2.8 evolves further. Daily breakage has become a thing and with that we strongly recommend updating 2.8 before installing Boxcutter 712. We work around the clock to keep the tools working while also working towards their enhancement.
Renders by Chipp (aka BigBoss) using the Definitely EEVEE Materials System for KitOps
Update Info
same applies to any add-on like HardOps or KitOps
First things first. Update Blender 2.8. Next download the latest Boxcutter / HOPScutter package with the latest zip which is already in the market.
- 94% of support issues involve needing to update 2.8.
- 3% involve installing the add-on via copying the folder in the zip to the addon folder. Make sure to delete the old folder before copying over.
C:\Users\YOUR USER\AppData\Roaming\Blender Foundation\Blender\2.80\scripts\addons
- 2% involves using an older version of Boxcutter with a new Blender which causes a ” no attribute ‘tool mode’ ” error. Update Boxcutter / HOPScutter via the market.
If you updated Blender and the tools stopped working, update the tools as well. Update Boxcutter / HOPScutter via the market.
Blendermarket
Logging into BlenderMarket using the top right dropdown and choosing orders will allow you to download the latest update.

If orders aren’t showing up under your account it is recommended to write the admins using the chat bubble on the side. Only the admins are able to resolve this issue.

Gumroad
Logging in via the button in the top right and accessing the sales page will allow you to view the product and download the latest update.

If logged into Gumroad you should see view product instead which will take you to the product download.


Installation
Place the folder from the zip in the local add-on directory.
C:\Users\YOUR USER\AppData\Roaming\Blender Foundation\Blender\2.80\scripts\addons
Also remove any previous boxcutter folder before replacing it with the new one.
INSTALL FROM FILE CAN HAVE ISSUES IF THE FOLDER IS THERE ALREADY. PLACE THE ZIP IN THE SPECIFIED FOLDER TO ENSURE IT WORKS WITHOUT ISSUE. OR ENSURE THE FOLDER ISNT THERE AND USE INSTALL FROM FILE.

The next level of support involves deleting the /config which makes Blender open as new. If you have issues with the previous steps or are moving over custom configurations this can cause issues if the properties have existed for multiple itterations of 2.8. From time to time removing the config allows for clean installation and quick startup.
For support issues you can email me at masterxeon1001@gmail.com
However, I will also have you update Blender 2.8.
Also the help icon in Boxcutter takes you to the discord which I recommend for all users looking for a community to connect to.

Previous documentation going more in depth with basics.
What’s New?
Shape Recollection V1
When drawing a box or circle you can recall previous cutters in the cutter collection with alt + MMB or the C key.


Shape recall only works with Box, and circle. Ngon will have a special solution for recall.
Shape recall is still a work in progress and could possibly throw an error until it is further refined. This is still an experimental feature.
Rotate 90 during draw
Pressing R or ~ (tilda) will rotate the recalled shape (alt + scroll) 90 degrees.

Snapping V1
Snapping has been a heavily requested feature. Now it is present in the topbar, D pie and the Ctrl + D (box-helper).
When snapping is active dots will appear when Ctrl is held.

There are 5 snapping systems to choose from with one additional being tied to an orientation system.
- increment
- vertex
- edge midpoint
- face center
- viewport
- grid floor (with world orientation)

Proxe also took great care to ensure the dots fade out into the distance. He’s a gem like that.
Snapping also works with active only. This is something I wanted personally however in the future we plan to add simple trace support as well.

The custom grid can even be snapped to.

In future updates we aim to expand the functionality and make it even more versatile.
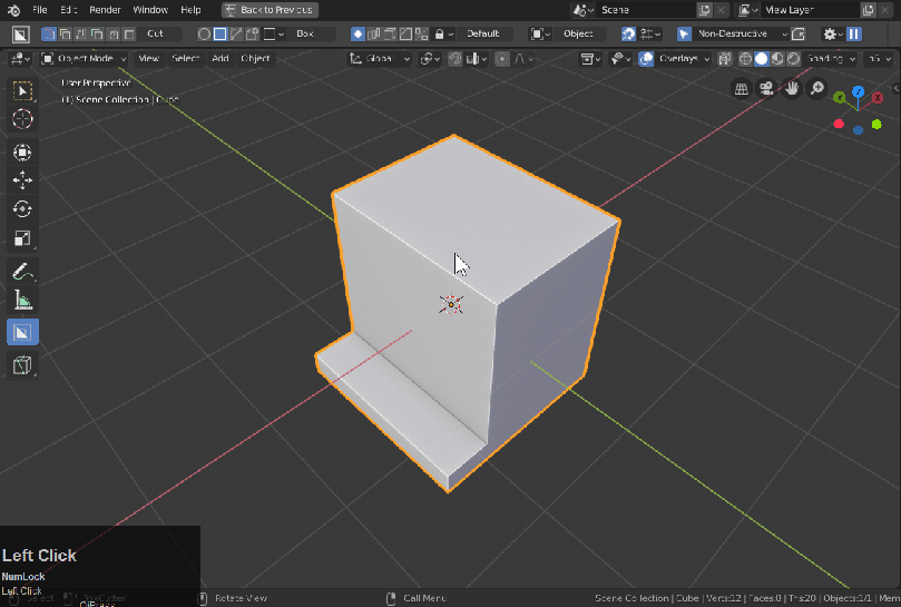
Custom Cutter
Custom cutters is the biggest part of this release next to snapping. I am super excited to show what is next.
When no custom cutter is set the cutter will cut the Boxcutter logo. This can be useful for branding or just showing your Boxcutter spirit.

Any object can be a custom cutter.

This has made for some interesting cutters.

Users are also able to make a mesh a custom cutter by pressing C during custom cutter.

In the most recent update a parameter to flip the Join shape for custom has been added.

Shift + F will also flip the shape vertical during draw.

This is located in the ctrl + D helper at this time. (only when join is the active tool)
Self Cutting
If you mark the cube as the cutter and keep cutting it will exponentially change. This accident has led to some interesting results and is something I love trying daily.

Draw Changes
If you press and hold Alt during draw you can draw using center rectangle.

If you press and hold shift you will force it to constrain to a box shape.

Pressing both alt and shift will force it into a center draw.

These behaviors might be a departure from previous releases so we had options to toggle these options as well. They can be found in the snap options.


Also at the bottom of the behavior panel.
Auto-hide cutter toggle
For users who do not want their boolshapes to be hidden on subsequent drawings can choose to have them remain.

Ngon Backspace
We are well aware of the amount of work needed to get Ngon back to where it was but a classic feature has been re-added. Backspace points.

Mod Sort Level 2
Modifier sorting is our goal for the 2.8 era of tools. With modifier sort level 2 now the sorting will behave properly when multiple bevel modifiers are in place on objects.
Special care was taken to make sure it supports the bevel mod properly as well as added a few additional modifiers to sort.

This means that if you have deep levels of bevels you can work on the lowest level. In the future we hope to allow users to choose a level and even promote boolshapes up and down levels.
Cutter UVs
Cutters now have UVs for situations where uvs are needing to be transferred. This is still a wip and we hope to expand it in the future.

Initial Custom Hotkey
The alt + W hotkey can be remapped. We plan to add full support for the keymap in the future as it becomes more concrete and the systems are more complete.

Edge Data Preservation
A user reported a strange issue to us that showed us boxcutter contained an issue with edge marked data that HOPS did not.
Previously boxcutter removed edge data and now that has been fixed.

Videos
Wrapping up a release always means… videos.
In Closing
DECAL MACHINE IS OUT FOR 2.8!!!!! *dies*
We hope you enjoy the latest update. We have more to come and even more to go back over with refinement and behavioral fine tuning. I look eager to user input of feature request improvements and to see what custom cutters you come up with for Boxcutter!
Hopscutter is a 24 hour operation but also we enjoy the work we do and the results users show! We hope to keep you cutting as long as possible!
