Boxcutter has been through quite an adventure and while the new feature list is short, I felt a moment of reflection was needed to get everyone up to speed on Boxcutter as it is now.
Boxcutter, like Hard Ops has many nestled threads and interconnected paths of tasking to dictate the next level and provide adequate functionality for every step. One of the paths is the “Classic” path which encompasses the legacy feature of old boxcutter that still has not been remade in the 2.8 era.
This release is kicked off by the return of a fan favorite legacy feature finally up for remake in this generation. With formalities aside I am happy to announce the release of Boxcutter 719 “Saex”.
A release log was prepared to kick off this event.

Installation is the same as always.
Boxhelper Default
The Boxhelper is now default. To those unfamiliar a video was prepared.
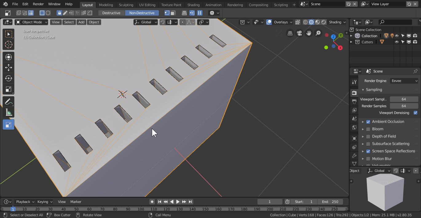
Ngon Points V1
Ngon points was one of the most popular classic features of the past that is now brought back into the current time. Anytime during ngon pause or tab will show points allowing for translation.
Translation was the focus of this V1 of ngon dots.
Lasso point were also omitted from this round due to unique rules.
Bevelling points will come at a later time. It was just too much to crunch on for this round.
In the video above it can be observed that last point is supported but it also supports grid both dynamic and static.
Deleting points is also on the list of things todo. For the goals envisioned ngon will need a special edit mode. But for now the goal of translation is the purpose of this release.
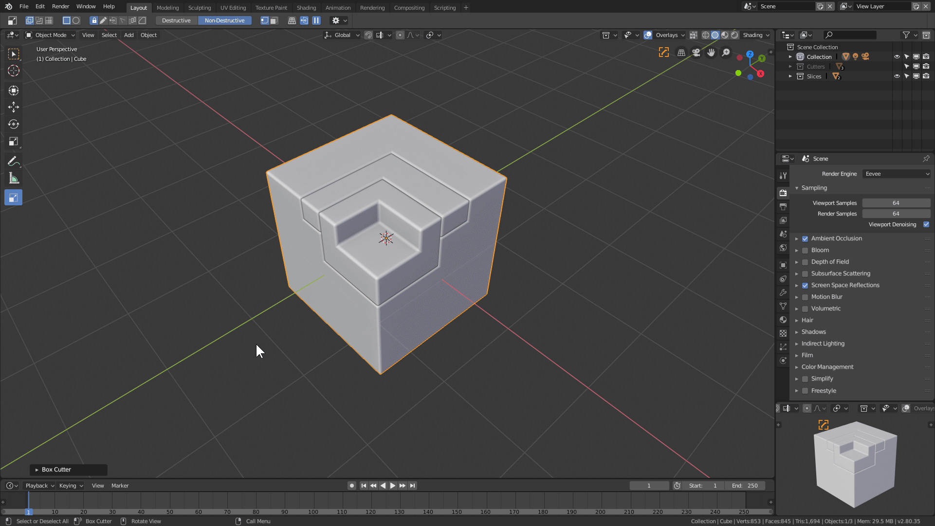
Bevel Management
Bevel management refers to how we behave with multiple bevel mods in boxcutter in this case. Previously the segments would be rather random and not able to be respected between uses. This drove me nuts and I am happy to say it is much more logical.
It’s small but I just needed a little sanity with bevel and multi use to reduce keypress overhead.
Multi-Scene Improvements
Collections required a degree of improvement to work better with multi scene workflows. With this update it is now possible all around to work with multiple scenes without issue.
Sort Overrides
If I were asked what is sort, I’d reply it is the nanny state for modifier management. As with any system of automation it can turn against it’s human masters. For that reason we wanted to add overrides to sort.
Overrides in this context apply to the modifier name and prefixing it with a character.
Space – Ignore (will not be moved by sort)
Underscore ‘_’ – Stop (will not affect any modifiers past that point)
This is an advanced topic however is essential to all who work with modifiers. Sometimes when working you want to freeze or lock a stack from edit and this is that.
The goal of sort is to have something powerful, effective, and behind the scenes assisting with modifier management. Eventually it won’t even require awareness due to just doing what is needed but sort is there for you if you need it and can be disabled with ease.
Ortho View Align
This option allows for view align to be predominant in orthographic.
Autosmooth Adjustments
Make, Knife and Extract will no longer adjust autosmooth on the target.
This makes boxcutter a little more reasonable in cases where it is not needed like subdivision conversion.
It became apparent through casual use that having auto-smooth set by knife operations is not only illogical its not what Blender would do for sure. Extraction is a non-cut operation and thus should not affect the target at all at any time and make is just a make based on the surface of the target so adjusting it’s autosmooth was unnecessary.
I probably should have realized it then.
Now autosmooth never has to be off for me.
In Closing P1
And with that the Boxcutter 719 event kicks off. However before closing I’d like to recap some of the buildup to this moment worthy of the release log so will be included now.
I hope everyone enjoys the latest update. We continue to put our all into it. I am forever grateful to the team for the continued efforts despite life, despite setbacks. It is in adversity that the true us arises.
Boxhelper Default (continued)
The initial pie was made on the inception of Boxcutter. Over time our needs have grown as have our need to present additional items to the user for a fluid workflow. The boxhelper was made to facillitate those needs and is now default in Boxcutter.
For users attached to the pie an option exists to go back to the classic style as well.
Static Grid – Shift + K
Static grid is the alternative of the dynamic grid in boxcutter. It also has a few extras that the classic grid does not. For example, shift + K will knife project the grid into the mesh allowing for quick grid cutting if needed. As of 718_12 it has the ability to cut individual faces.
Custom Auto-Proportion 1:1 Mode
Custom once played by the rules of box which I had issues with. Box requires 2 maneuvers before extrude while I felt custom should be 1 gesture period. Including extrude / lazorcut (cut through).

If desired one can still draw with box behaviors and flexibilities.
The goal is to ensure that when a custom cutter is used, the proper proportions can be had without hotkeys and depth be provided automatically. Resulting in a 1:1:1 cut.
Even Ngon supports 1:1 behavior.
Autoflip X/Y
If a shape is pulled over itself, it should flip. That is all there is to it.
Easier said than done but now it is a thing.
Dimensional Recall
1:1:1 recall. Just like with custom I need to recall shapes in the same form they were made.
Reverse Bevel Recall
Reverse bevels are easy to make but not so easy to recall. A long road was walked to get to this moment but my eyes remained on the prize. To recall a reverse bevel shape without flipping, unintended normal correction or deviated from the initial shape.
Ctrl + R – Rotate By 90°
Shift + ~ will rotate a shape inside which is useful when keeping the bounds but sometimes you need to flat out rotate the entire shape. That is where ctrl + R comes in.
Inset RECUT Return
I am well aware of the difficulty with inset. For that reason a playlist was made.
Recut is a way to base an inset off of the initial unmodified mesh. This expands the usability quite a bit and is needed for the success of Inset. I am happy to announce it is back greater than ever.
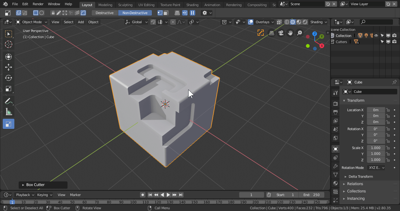
Box Grid (cut) Backface
I want grid to align. However I also wanted grid to cut. With our grid cutter is became apparent without backface the separations wouldn’t behave properly.
A small thing but essential to Boxcutters grid cut.
Someday I wanna cut grids.
Perfect Wedge
When it comes to wedge it needed a method to make perfect wedges. By holding ctrl on extrude it will jump to the proper wedge amount to remove the guesswork.
Wedge is just handy when needing to make surface differentials. Any shape can be wedged from circle to lasso. Just press W.
BC_transformer (Improved Clone)
The bc_transformer is now capable of duplicating more shapes than ever including radial arrays!
Circle (P)
To reverse bevel a circle a new circle had to be made.
There is much to this circle compared to the previous which explains why it is the new default circle.
Sound Effects Forward / Back Buttons
Sound effects can now be forwarded or reversed to previous sfx allowing for user to try and experience them more fluidly.
Extraction Fade
Extraction needed a force feedback to indicate the action used. Extraction fade aims to fill that hole.
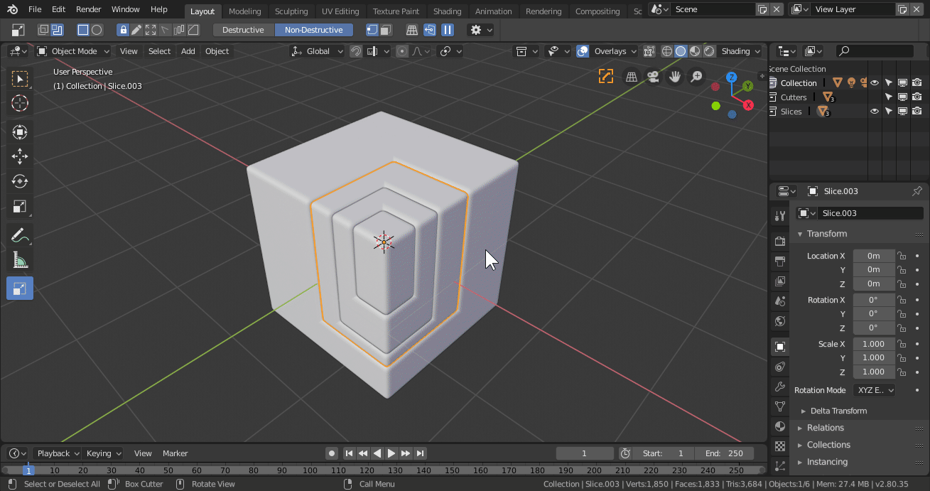
Dynamic Grid V3
“Don’t get me started on grid”
The dynamic grid remake was quite the undertaking. In retrospect, It was an adventure but repairing a central pillar is never an easy task. I applaud the work of proxe and loof towards getting this to come out in the form desired. For those requiring something more classic there is static grid.
In closing P2
Alot has happened with Boxcutter to this point and we are nowhere near done. There sits a couple of things that await deployment but the question is how to fit it together cohesively leaving the most minimal of holes. I hope everyone enjoys this latest version and if you are interested in the progress up to now, a playlist has been prepared on the topic.






































































































































































































































































After clicking the icon (pending) there will be an additional set of options up top in the 3d view.
If the mouse is on the surface it will be a 3d surface box. If the mouse is in 3d space or not on the active shape it will be 2d.































