Hard Ops 00984.1 Neodymium Release

Release banner by Rachel.

My goal this year is to expand internally and externally in our endeavors. We are always searching for additional help with things so as our team grows so does our potential and possibilities. And because of your continual support we are able to release “(2.8) HOps 009841_Neodymium_” after barely just having an event not even a month ago. 2020 will be the year of hopstool but doesn’t mean we can tighten up the other areas that have become “legacy” and build a better strong hops with all we have learned.

 

As 2.8 goes on we want to refine existing systems and continuing consolidating / removing things no longer needed. We hope everyone has been able to hang in there and continues to be patient as we add and calibrate new members to the team and our workflows / ideals. Also I want to expand on accessibility and the offerings it could have for workflow and user ease of use and functionality.

Without further ado. I announce the release of Hard Ops 984.1 Neodymium.

GrizzledImpassionedEyelashpitviper-size_restricted.gif

___

Installation Issues? Clean those prefs.

___

 

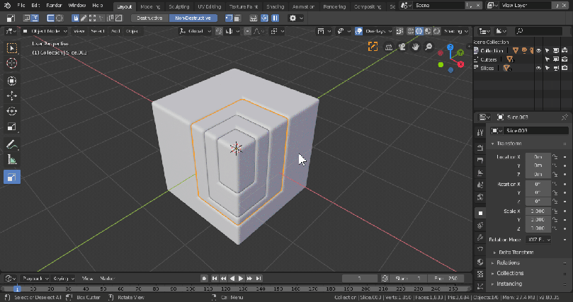
Dice

Dice was a Pro3 level task. And I gave it to Bonjorno7. The result is Dice. Dice is the crown jewel of this release alongside twist360 which will assist heavily with deforming boolean meshes. This version was intended to be a spin on loopcut for meshes needing dicing. In the future we hope to dice in more paths than just straight.

3LUwfl2BVy.gif

hard_ops_neodyn360_thing.png

When it comes to dice H will display help with has option for axis.

blender_RUhFeaRif5.png

VSWMhbMjnF.gif

Dice also works good with Bezier Mesh Shaper.

VNfCe4iE9u.gif

As we progress we aim to spin this off at some point and possibly give it an entire path. The art of deformation is something that has always interested us and this is just a part of the puzzle.

 

Twist360

Been so long since we talked about this tool. The original version was hacked together by me so seeing a remake done by bonjoro was refreshing. This time the origin is managed by a 2nd displace while offering the versatility needed while maintaining a perfect center for calculation.

Modifying twist 360 requires twist 360. Using array or displace to affect things will not perform the proper steps to maintain a perfect center so this modal was made for that purpose.

R3gJeTSUZ8.gif

With twist 360 interior faces must also be taken into consideration.

3y1r8YOUJ9.gif

Twist spawns with the mods disabled related in render. This allows for these to bypass sort (for now) and allow you to boxcut / boolean without issues. For rendering you will need to re-enable them.

Even as I type I want dice to twist360 in the same operation with a mirror level interaction for interior face removal. But that may be in the future plans. At this time I am curious for insight from users as to additional uses we could be using dice for. Creativity sometimes spawns ideas that previously would have been inconceivable.

 

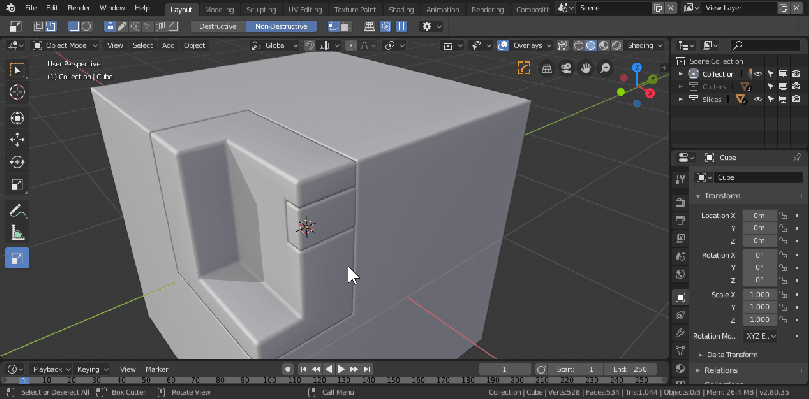
Step

Step was previously a “Weight” thing. There was no non-destructive version.

And step was intended to hide mesh in edit mode, apply bevel / boolean, and add bevel. This was highly destructive and was no longer as needed in 2.8 so we were preparing to let it go. However I wanted to give it one last try and now step in the angle workflow is support of the non destructive workflow.

All it does is add an additional bevel at half the amount of the previous bevel. This helps it flow together and is easier on users than just not existing.

eiRO7L0Z5q.gif

Even with this in place this is just fixing a hole in the workflow and still doesn’t even need to exist. Stepping is possible in hopstool and even bevel itself.

 

Direct Shift (shift + Q pie only atm)

Boolshift was revisited this version by AR and has been enhanced in the Q menus. I am proud to say that you can now shift a cutter directly into another state if needed. I still dream of this being possible in hopstool but this is the first step.

CxaPCXXDL7.gif

Of course you can still use modal shift in the Q menu to shift to any state and theres still things I want to do with this as well.

4xAJhj3JEX.gif
Boolshift is also on Ctrl + shift + B

Smart Apply Improvements

Smart apply is intended to be what csharpen was on the apply side but not associated with csharpen. My goal is to have it work without UI or even options.

Until they are needed.

But for the most part smart apply will apply all mods except:

  • last mirror (if more than 1 present)
  • last bevel (if more than 1 present)
  • weighted normal

This will allow you to completely apply shapes to be done with hopstool if needed but keep the last bevel since it adds more geo than needed and can be useful to toggle off for optimizations.

NWnjEAMVTj.gif

By being able to do this quickly shapes can easily be dice and twisted and handle differently in an all new way.

e8TU6cVRyD.gif

 

Blank Material V3 (alt + M)

Blank material has also received an expansion.

blender_IHw7UC0IrA.png

Users now can cut glass and emission as well.

Emission utilizes pulsing to create pulsing materials. This is intended to be used with greyscale off allowing colors to be vibrant and unique.

Drivers are being utilized for pulse so be aware that Blender can be unusual with processing them.

1CrmM8j8Na.gif

Menu Changes

Menus are always in state of refinement.

PleasedGlassArachnid-size_restricted.gif

  • last version there were too many options under mod.
  • meshtools was slimmed out last version to make room
  • cleanup

blender_xGOyOoFZOH.png

blender_6m5SqOlfvs.png

blender_HC6riAcudG.png

Notice custom modifier modals have been moved to meshtools and mark receiving an S in front to make it even faster to execute.

 

Hopstool improvements

I want 2020 to be year of hopstool. And I plan to enhance hopstool with each update to get it to the level I know it could be. Hopstool is ARs vision, so I would like to play off of his ideas for now before I begin adding layers and systems to it.

Dot Text

Dots will now display text on hover. Text size can be increased in the behavior panel.

x8SDamde0f.gif

D Helper

D inside of hopstool will activate a special helper.

yjGbRbeTmc.gif

In the future we’ll be coming back to adjust the hotkey since I still love my DecalMachine.

Smart Shapes

Smart shapes have also received small changes to ensure they will work with boxcutter out of the box.

Sorting should be the least of a users worries but if the sorting gives issues just bypass it with render visibility and it should behave correctly.

TPyAg7g8GY.gif

Array (hopstool)

This whole section is about hopstool but because we got multiple arrays, I have to be specific. While moving an object in hops presssing 1 will reset the object back to 1 to allow quick stacking of array parts. xsv3CQGicf.gif

In Closing

New members is always an exciting time. I am glad and so so greatful for all who continue to support us and our dreams. It is thanks to hops that I could probably stop working but due to the uncertaintly of the climate I am not yet convinced to. Also resumes always need new ticks. I can’t wait to show why I needed dice in a hurry but it’s gonna be good. Also by the time I can talk about it we’ll be onto something else exciting.

I hope everyone enjoys this latest release and reports bugs / issues to us.

82860712_10158011357233967_5359941176193449984_n.jpg

 

 

Boxcutter 712 Release Notes

It is with great pleasure that I announce the release of Boxcutter 712.

As Blender 2.8 evolves further. Daily breakage has become a thing and with that we strongly recommend updating 2.8 before installing Boxcutter 712. We work around the clock to keep the tools working while also working towards their enhancement.

Renders by Chipp (aka BigBoss) using the Definitely EEVEE Materials System for KitOps

Update Info

same applies to any add-on like HardOps or KitOps

First things first. Update Blender 2.8. Next download the latest Boxcutter / HOPScutter package with the latest zip which is already in the market.

  • 94% of support issues involve needing to update 2.8.
  • 3% involve installing the add-on via copying the folder in the zip to the addon folder. Make sure to delete the old folder before copying over.
    C:\Users\YOUR USER\AppData\Roaming\Blender Foundation\Blender\2.80\scripts\addons
  • 2% involves using an older version of Boxcutter with a new Blender which causes a ” no attribute ‘tool mode’ ” error. Update Boxcutter / HOPScutter via the market.
If you updated Blender and the tools stopped working, update the tools as well. Update Boxcutter / HOPScutter via the market.

Blendermarket

Logging into BlenderMarket using the top right dropdown and choosing orders will allow you to download the latest update.

firefox_S3XMGsSyoI.png

If orders aren’t showing up under your account it is recommended to write the admins using the chat bubble on the side. Only the admins are able to resolve this issue.

ApplicationFrameHost_uLPcqxyBYW.png
Chat Bubble

Gumroad

Logging in via the button in the top right and accessing the sales page will allow you to view the product and download the latest update.

firefox_JyNM35Yrjn.png

Boxcutter / HOPScutter

If logged into Gumroad you should see view product instead which will take you to the product download.

firefox_KEaUPnYtjD.pngfirefox_X8sDhNjFIt.png

Installation

Place the folder from the zip in the local add-on directory.

C:\Users\YOUR USER\AppData\Roaming\Blender Foundation\Blender\2.80\scripts\addons

Also remove any previous boxcutter folder before replacing it with the new one.

INSTALL FROM FILE CAN HAVE ISSUES IF THE FOLDER IS THERE ALREADY. PLACE THE ZIP IN THE SPECIFIED FOLDER TO ENSURE IT WORKS WITHOUT ISSUE. OR ENSURE THE FOLDER ISNT THERE AND USE INSTALL FROM FILE.

EUUJ6Y2Dbb.gif
Placing the contents of the zip in the addon location

The next level of support involves deleting the /config which makes Blender open as new. If you have issues with the previous steps or are moving over custom configurations this can cause issues if the properties have existed for multiple itterations of 2.8. From time to time removing the config allows for clean installation and quick startup.

Email

For support issues you can email me at masterxeon1001@gmail.com

However, I will also have you update Blender 2.8.

Also the help icon in Boxcutter takes you to the discord which I recommend for all users looking for a community to connect to.

blender_FXU7NhdTtM.png

Previous documentation going more in depth with basics.

What’s New?

Shape Recollection V1

When drawing a box or circle you can recall previous cutters in the cutter collection with alt + MMB or the C key.

1nyYMpHy14.gif

wHEXSlFqVk.gif

Shape recall only works with Box, and circle. Ngon will have a special solution for recall.

Shape recall is still a work in progress and could possibly throw an error until it is further refined. This is still an experimental feature.

Rotate 90 during draw

Pressing R or ~ (tilda) will rotate the recalled shape (alt + scroll) 90 degrees.

jmwoBdyknw.gif

Snapping V1

Snapping has been a heavily requested feature. Now it is present in the topbar, D pie and the Ctrl + D (box-helper).

When snapping is active dots will appear when Ctrl is held.

blender_BEnVvf1xbu.png

There are 5 snapping systems to choose from with one additional being tied to an orientation system.

  • increment
  • vertex
  • edge midpoint
  • face center
  • viewport
  • grid floor (with world orientation)

LmTlw80v1Z.gif

Proxe also took great care to ensure the dots fade out into the distance. He’s a gem like that.

Snapping also works with active only. This is something I wanted personally however in the future we plan to add simple trace support as well.

pHOtiqjgg4.gif

The custom grid can even be snapped to.

dVH6AAn5hA.gif

In future updates we aim to expand the functionality and make it even more versatile.

Custom Cutter

Custom cutters is the biggest part of this release next to snapping. I am super excited to show what is next.

When no custom cutter is set the cutter will cut the Boxcutter logo. This can be useful for branding or just showing your Boxcutter spirit.

61KYvEomXk.gif

Any object can be a custom cutter.

9WIJTOTcMn.gif

This has made for some interesting cutters.

vuE7L8uSgK.gif

Users are also able to make a mesh a custom cutter by pressing C during custom cutter.

BcYc2iW8bt.gif

In the most recent update a parameter to flip the Join shape for custom has been added.

blender_a4MqIWLpYZ.png

Shift + F will also flip the shape vertical during draw.

f5ke613Kdj.gif

This is located in the ctrl + D helper at this time. (only when join is the active tool)

Self Cutting

If you mark the cube as the cutter and keep cutting it will exponentially change. This accident has led to some interesting results and is something I love trying daily.

ZT9ZoKx5g2.gif

Draw Changes

If you press and hold Alt during draw you can draw using center rectangle.

9N1FlIgKsS.gif

If you press and hold shift you will force it to constrain to a box shape.

Hy0PSZTjyX.gif

Pressing both alt and shift will force it into a center draw.

V2HsdbVvqa.gif

These behaviors might be a departure from previous releases so we had options to toggle these options as well. They can be found in the snap options.

blender_hhTiYd8y33.png

blender_XwO1EG0veV.png

Also at the bottom of the behavior panel.

Auto-hide cutter toggle

For users who do not want their boolshapes to be hidden on subsequent drawings can choose to have them remain.

P9sOeXfd69.gif

Ngon Backspace

We are well aware of the amount of work needed to get Ngon back to where it was but a classic feature has been re-added. Backspace points.

jn6yIeDGvq.gif

Mod Sort Level 2

Modifier sorting is our goal for the 2.8 era of tools. With modifier sort level 2 now the sorting will behave properly when multiple bevel modifiers are in place on objects.

Special care was taken to make sure it supports the bevel mod properly as well as added a few additional modifiers to sort.

eCEP5snFce.gif

This means that if you have deep levels of bevels you can work on the lowest level. In the future we hope to allow users to choose a level and even promote boolshapes up and down levels.

Cutter UVs

Cutters now have UVs for situations where uvs are needing to be transferred. This is still a wip and we hope to expand it in the future.

6Xv0JFHcfW.gif

Initial Custom Hotkey

The alt + W hotkey can be remapped. We plan to add full support for the keymap in the future as it becomes more concrete and the systems are more complete.

blender_2FiToaWvpF.png

Edge Data Preservation

A user reported a strange issue to us that showed us boxcutter contained an issue with edge marked data that HOPS did not.

Previously boxcutter removed edge data and now that has been fixed.

jgggmy4sqj.gif

Videos

Wrapping up a release always means… videos.

In Closing

DECAL MACHINE IS OUT FOR 2.8!!!!! *dies*

We hope you enjoy the latest update. We have more to come and even more to go back over with refinement and behavioral fine tuning. I look eager to user input of feature request improvements and to see what custom cutters you come up with for Boxcutter!

Hopscutter is a 24 hour operation but also we enjoy the work we do and the results users show! We hope to keep you cutting as long as possible!

Boxcutter 711 Release Notes

Before installing Boxcutter update Blender. Blender 2.8 must be current.

Less than a month ago 710 was released. We’re back again with a slew of enhancements for those trips to boxCity. It is with great pride I announce the release of

Boxcutter BetaScythe : 711

 

Normally Boxcutter has a cool name to signify an era of developmental endeavors but this one is BetaScythe so it has no name. What I mean to say is we’re just getting started. The name will come.

Releasing this finally allows us to next add widgets, drawing, points, better edit mode, and all the visual flair that users need and I miss designing or trying to(with collaboration). The next goals after this are more ambitious than ever before and we aim only to be the best. Boxcutter 711 was a 24/7 endeavor and we cannot wait to impress you now and in the future. HOPS is already going slightly in that direction with it’s new active tools but we plan to enhance them both as we get better acquainted with 2.8s new systems.

 

 

 

Support

99% of support issues involve updating Blender.

  • the rest is putting the folder in the right location. C:\Users\YOUR USER\AppData\Roaming\Blender Foundation\Blender\2.80\scripts\addons
  • closing / reopening blender
  • loading factory defaults then enabling Boxcutter from a default install

Initially I wanted to add the new features to the previous log.

Introduction

However many things have changed so lets have a reintroduction to Boxcutter 711.

After installation and enabling the add-on it you will be ready to begin.

vXZp1UAXHN.gif

New Features Of 711

For returning customers lets cut to the chase with the new features!lts56MQH8Q.gif

  • Boolshape sstatus for Hard OPS connection
    Boolshapes will now have support for the Hard Ops Q menu. The link for Hard Ops is intended to be in the background so no checkbox needed.
    2hmEWodMaw.gif
  • Edit Mode Live Support
    jCYCvdbZhq.gif
    Edit mode live is still new to Boxcutter so boolean rules apply.
  • Live Blue Box w/selection support (F to flip selection)
    4rMYndHGx7.gif
  • Purple Box Initial Reimplementation (Z toggles to purple box / T adjusts thickness)
    bpPob541Kq.gif
    Also works in edit mode.
  • Icons
    blender_kKKZZFDFrH
  • Redesigned Topbar
    blender_mP61637mkr.png
  • Redesigned Behavior Panel
    blender_ky5gPv573C.png
  • Ctrl + D Shape Submenu Panel (only when boxcutter is active)
    blender_NF6sgEocVM.png
  • Speed Optimizations
    compare it to 710!
  • Bevel / Solidify / Array rememberance
    b9aexhdRKB.gif

    • Auto jump to last parameters when initialized.
  • Cutter Autohiding (cutters will be re-hidden on next cut)
    SyADZfBB3A.gif
  • Modifier removal with key double press during draw (ex b>>b or t>>t or v>>v)
    jng1FJhWZG.gif
  • Edit mode shift to Live
    2pM1M0tFkj.gif
  • Quad Corners Toggle For Bevel
    g1MPS3DnW2.gifBevel settings can be pre-configured using the behavior panel.
    There you should be able to see quad bevel listed.
    blender_DwwxLsB60l.png
  • Neutral Grey Box (allows for make box when nothing is selected and drawn on the ground floor)
    MlmJGLjaJK.gif
    It goes without saying that many bugs were also squashed.

 

Post Release Updates

Boxcutter has been updated 19 times since this announcement to ensure the most seamless experience.

Part of our live update process is following up on release to ensure minimal errors and squashing buts proactively and doing live silent updates for the first 72 hours.

Post release updates. Boxcutter has received updates since this update on (2-18). We are committed to ensuring all users can work without error.

  • Fix for ngon.
    dYynwc09UL.gif
  • Fallback orientation system implemented to ensure smooth experience
    RgwEO3fBZ6.gif
  • Toggle for Alt + W orientation toggling between cursor and surface
    blender_ntM6oN6U96.png
  • Presets for circle / ngon in Ctrl + D boxcutter helperZRJTF5jyjr.gif
    ezgif-5-bd0274a15c64.gif
  • Quick Execute (Auto Lazercut)
    CLd3eNKIFP.gif
  • Link to user discord / documentation via help button.
    blender_9hOdAXnOd7.png
    Ctrl + click to go to the documentation. (this page)

    Boxcutter 711.5 update (2/22)

  • Mirror (inherent) press 1 2 3 or use the button for mirror.
    jvgdCmKBwt.gif
  • BC gizmo resets multiple objects for axis clicked with ctrl + shift
    81BxtFIRul.gif
  • Auto parent checkbox
    blender_ZiFM9GnXYE.png
    T15ZMVQAm2.gif
  • Tthick red to purple transition fix.
    uNT8hgxVTt.gif

 

More Videos

 

 

 

 

 

For new users a proper introduction would be in order.

Getting Started

Boxcutter can be started 1 of 3 ways.

  • press Alt + W

  • click the Boxcutter icon in the T-Panel

blender_9maqhZhScD.png

 

 

 

Basic Usage

Once active Boxcutter can be used to draw on the mesh to cut using LMB by default.

n2Gr6pTj2g

Click drag to make a 2d shape then drag down to extrude depth. LMB to apply or TAB to drop the shape and use any of the other following options.

  • H – Hide Shape (wire display)
  • B – Bevel (scroll wheel for segments)
  • V – Array (x and y for axis with F to flip to – or + )
  • T – Solidify (add thickness to the shape during draw.
  • E – Extrude / O – Offset (fine adjustment of top or bottom of shape)

You are also able to press the following to change the shape outcome on the fly.

  • X – Slice
  • Z – Inset
  • J – Join
  • A – Make
  • K – Knife

During the shape drawing and locked state of a shape all the hotkeys are available for modifying and perfecting the shape during operation. The buttons up top, the D menu and the Ctrl + D are also at your disposal for fine adjustment / modification even during operation.

When the shape is paused or locked you are able to double click to apply or RMB to cancel.

Boxcutter can be used in object or edit mode.

There are 3 shapes to get started with.

  • Box
  • Circle
  • Ngon

JxAXPl6ctU.gif

These are able to be setup at the top of the screen before and during operation however this is also a D pie menu.

blender_wLC4GGUX0J.png

Also for faster adjustments and even parameters connected to the operation at hand there is the ctrl + D popup.

blender_T1u6060K0u.png

Advanced Usage

Alt + W starts Boxcutter however it should also be known alt +W also toggles orientation from cursor grid to surface.

When rotating the cursor grid it is important to note that to rotate the grid you can drag a rotate gizmo then press R to start the operation.

t3SKoFN9j3.gif

There is a checkbox next to NonDestructive/Destructive behavior toggle for applying modifiers.

blender_LxrggJeLnC.png

Edit mode is now possible with all cutters. Holding shift to keep it live in edit mode is also possible now.

i1vlSH8Kof.gif

It’s best to show this in action. Even the new inset (purple) is in edit mode.

rCMLnYlVIG.gif

 

Fun Things to Try

Model out a curved shape and try purple box on it! Its fun for making spaceships! Of course with Hard Ops (alt + X) mirror do not use bisect (creates a hole) use modifier.

KuFyT457qZ.gif

Inset is perfect for curved surfaces due to how it works. Even though it’s the most unused / unloved box we intend to to make it better than ever.

2opaCmOx8c.gif

Circle with bevel is also legendary and this is before we revisit the circle to really show you something you never expected.

nYwGjOWL9u.gif

mi62ojtS7l.gif

Its fun to get crazy with however we do see a growing need for pre-emptive snapping and face locking shapes and also the ability to relocate them.

Using Hard Ops is is possible to get circles to be more controllable. Our goal is to of course make Boxcutter fully capable of solving all of it’s own problems.

J2bAHDsMp7.gif

Press H during draw for wire view!

aPthQxNRsk.gif

In this image using mirroring was in optimal due to the shape so using the 2 mirror tool in Hard Ops was the optimal solution.

 

Boxcutter UI In Detail

Topbar

The topbar is one way to access the many options of Boxcutter and customizing the behavior to your liking.

ERd7bKwo7U.gif

Photoshop_wx1XZPug1v.png

Initial Cut Mode

  • Cut – Red
  • Slice – Yellow
  • Inset – Purple
  • Join – Green
  • Knife – Blue
  • Grey – Make

Shape Types

  •  Box
  • Circle
  •  Ngon

Modifier Types

  • Array
  • Bevel
  • Solidify

Orientation Modes

  • Object
  • Surface (default)
  • World

Destructive / Non Destructive Toggle w/ Apply Modifier Checkbox

Behavior Panel w/Pause Play button for instant cut or delayed feedback

 

Workspace

The workspace area has been reworked into a temporary help of sorts. This is intended to help new users get acquainted quicker with boxcutter in the meantime until a proper internal help system is implemented.

To show how the workspace looks in action.

MKInFX8gWb.gif

Behavior Panel

The first time you access the behavior panel it will be noticeably thinner.

blender_EE6MK58WyS.png

However, expanded we can see the actual scope of the types of behaviors that matter to us and how custom the experience of boxcutter can be.

blender_L2HUc4O30t.png

The first new to 711 feature listed is wires only. Which reduces the opacity of shaped drawn and will draw only wires which can be useful for colorless situations.

xL9pJ7yRdN.gif

Behavior Panel

  • Active Only (cuts only the active mesh in a multi mesh selection situation)
  • Quick Execute (uses lazercut for every cut removing the extrude process from drawing)
  • Apply Slices (when using yellow box slices will have the intersect modifier applied making them easier to deal with)
  • Auto Smooth (sets auto-smooth on the mesh and the cutter to ensure proper shading result)
  • Preserve Non-D (allows for edit mode cutting with automatic toggle to non destructive for edit mode)
  • Shift to active (when shift is used to keep the shape after a cut the shape will be selected for quick placement or adjustment)
  • Simple Trace (recommended for high poly unmodified cutting. Allows for speed but doesnt take modifiers into account so surface draw can be inaccurate)
  • Sort Modifiers (sorts modifiers automatically to ensure stack remains stable and mesh is optimal)

Shape

  • Offset (determines offset from surface before draw)
  • Lazorcut Limit (determines minimal extrusion for lazorcut to be activated)
  • Circle Verts
  • Inset Thickness (initial thickness for the purple inset box)
  • Array Count
  • Solidify Thickness (initial thickness for solidify modifier)
  • Bevel Width (initial bevel amount for bevel modifier)
  • Bevel Segments (initial bevel segments for bevel modifier)
  • Quad Bevel (bevels using alternate system that reduces poles and gives cleaner result with bevel)
  • Straight Corner Flow (straitens out the edges for bevel corners to prevent distortion)

Input

  • Drag Threshold (pixels of movement needed to begin draw) (connected to blender parameter)

Hard Ops optional (requires Hard Ops)

  • Material cut (allows for a specified material to be applied during slice)

Final Notes

AR and Proxe were legendary during this release fixing bugs and talking to me about Boxcutter 24/7. This update has been in the works since before 710 with many of the changes happening up until the period on this sentence. Even at 4:00AM we’re still up ranting about boxes and cutters and… doubles. Teamwork is the best part of collaboration and I look forward to many more box adventures with the team.

Shoutout to William Reynish for assistance on the icons. Also Campbell for sending us the much needed .blend file.

Anyone who emails me is a legend. I am grateful for any email and even the support issues are a pride in our ability to effectively resolve.

masterxeon1001@gmail.com if you have support issues.

Boxcutter 7 (2.8): BetaScythe

Always use Boxcutter 7Series with the latest Blender 2.8!

  • preference errors are typically caused by older 2.8 versions. Update
  • register class already subclass are related. Ensure you have the latest Boxcutter.
  • close / reopening Blender resolves most issues with registration if the updates are current.
  • forward support issues via the usual channels.

Boxcutter 710 – Phase 9 (1-19-19)

  • Material Cut (with hops present)2019-01-19_11-35-06.gif
  • Material Cut – Toggle Material with M Key during slice (requires materials)
    2019-01-19_11-35-54.gif
    This means you must have viewport shaded materials for them to show as in the above gif. This is done via using the viewport shading area of the material stack or in the materials >> settings area of the HardOps helper  (ctrl + ~).
    blender_2019-02-01_11-10-09.png
  • Grid System
    2019-01-19_11-39-10.gif
    For cursor grid to orient properly on cursor you will need to access user prefs >> input >> search for “cursor” >> locate Set 3d Cursor and set orientation to Geometry.  Now save user prefs and cursor will orient to the surface.
    2019-01-19_12-29-15.gif
    These are my settings for surface orientation in Boxcutter
    blender_2019-01-19_12-30-50.png
    For resetting the rotation of the 3d cursor gizmo you are able to shift + ctrl click the gizmo to reset.
    2019-01-19_13-19-53.gif
    We are still working our way into the gizmo system to it can be finicky. For example when rotating on the gizmo you must press R after clicking and dragging it to rotate the 3d cursor.
    2019-01-19_13-22-05.gif
  • D Menu
    2019-01-19_11-41-40.gif
  • NGON
    2019-01-19_11-45-12.gif
    Begin ngon by selecting the tool and ctrl + click on the object to do a surface draw. Drawing off of the surface is possible once you set the starting points. Double clicking the final point will apply the shape.
    We plan to expand on the extrude / offset behavior in subsequent updates. Angle snapping is also present when ctrl is held.
  • Quick Execute / Auto Lazercut
    2019-01-19_11-47-25.gif
  • N Panel Update
    blender_2019-01-19_11-49-24.png
  • Object Gizmo w/ shift duplicate support
    2019-01-19_11-50-53.gif

Phase 8 (12:00pm 1-4-19) Boxcutter 708:

BC R6
– Circle now dissolves center point2019-01-04_14-24-08.gif
– Pause / Play
○ Pause play now works better.
○ Built for working on denser meshes and is faster
○ Creates and does cuts after draw.
○ Alternative to instant cut / draw

2019-01-04_14-25-28.gif

  • Hotkey is showing before usage / no longer displays panel before use

2019-01-04_14-26-04.gif
– Center draw box is back.

2019-01-04_14-26-37.gif
– Active cut mode now supports all box types.

2019-01-04_14-27-50.gif
– Skip keymapping in batch mode (kudos x123!)
– Fix for linked data removal (nondestructive only)

2019-01-04_14-28-40.gif
– Active only rotation fix
○ Now active only mode keeps rotation accurately

2019-01-04_14-29-54.gif
– Fix for (1-4) Blender API changes.

blender_2019-01-04_14-30-53.png

The Harden normals parameter was part of the 1-4-18 2.8 Update. The updates today were to prevent errors that happened because of it.


Boxcutter has been an adventure. And the journey is nowhere near over. Without further ado lets get into it!

TL_BC_beta_kittenClaw_wip001_1a.jpg

Blender 2.8 went Beta today which was our deadline for the next release. We always try to support the latest version of Blender. So many emails and messages about 2.8. and I hear ya “let’s boxcut in Eevee”!

Boxcutter 7: BetaScythe is only supported in Blender 2.8 and depending on changes stability can be variable. After the last Boxcutter release it was apparent that a rewrite would be needed for the end goal of being able to use all shapes in 3d and also allow for custom shapes to the level that we want.

We have plans to integrate widgets in the future to further connect these features with the systems we’d like to add. Our goal is to someday have a setup that can work with mouse, touch and even a pen.

What’s missing?

Like Hard Ops / Boxcutter had a few losses on the way into 2.8. We plan to add them back better than ever but everything required evaluation in this transition. To list the casualties:

  • NGON edit mode / curve behavior
  • Purple Box
  • Rotation
  • Scale
  • Dots / Widgets

We hope you find more than enough to enjoy what we have in store. Updates for this release will be more frequent until the previous level of excellence is achieved.

I know the things missing stick out. We know and miss them as well. But 2.8 caused us to have to rethink every system so rest assured most features will return stronger than ever.

How do I use Boxcutter?

After installation (placing the folder in your folder) and enabling the add-on.

blender_2018-11-29_19-23-25.png

As you can see the options have been simplified. This will get more complex over subsequent updates.

Auto Smooth – smooths the cutter object / turns on autosmooth on cut

Geometry Repeat – allows for hold ctrl and left clicking to repeat previous cuts.

Multi Edit – allows boxcutter to cut every object selected similar to how 2.8 is

Debug – not needed except for diagnosing issues via the terminal. This will slow down you experience if you leave it on.

About The UI

Boxcutter is our first. Active tool.

You can start it in the T panel.

blender_2018-11-29_19-29-39.pngAfter clicking the icon (pending) there will be an additional set of options up top in the 3d view.

This version works for now but we expect changes over the next couple of versions that could be a major departure of this current experience.

When Boxcutter is open the toolbar up top will contain options related to Boxcutter. We have great plans for the expansion of this but the tools shown is the current setup.

One of my most requested functions was the behavior panel which is at the end. I find it necessary that users be able to customize their boxcutter experience before, during and after the cut if need be.

blender_2018-11-29_19-32-58.png

To explain each icon there are tooltips but to break them down into sections.

Operation / Shape / Action / Mode / Draw Method / Behavior


Cut – cuts the shape via the shape selection upon draw

Slice – cuts a separation via the shape selection upon draw


Box – allows for box drawing of shapes 3d or 2d. Pressing X during draw

Circle – draws a shape using a circle


Lock Shape – this is part of our pen usage initiative. There is no need to click this as a mouse user and this behaves as an indicator.

hotkey: TAB

Draw Shape – another part of our pen usage initiative. This will allow for us to go back to draw mode and then behave when the pen is found. This is also an indicator.

hotkey: D

Extrude – allows user to expand the shape

hotkey: E

Move – allows for 2d movement.

hotkey: G

Array – allows for array (roll wheel to add more segments) press x y z for axial direction

hotkey: V

Bevel – allows for bevelling (roll wheel for segements). Still remembers the segments from last time. If the mouse is still it can also jump to the same width as the previous shape.

hotkey: B

Many of these are state indicators which currently work better via keyboard shortcuts until widgets are in. Unless you use a pen. Then you are in for a new adventure.


Destructive – cuts destructively

Non-Destructive – cuts non destructively


Corner Draw – typical way boxes should be drawn

Center Draw – how circles should be drawn


Align shape to view – force 2d cutter. If you want to force cuts to be only 2d use this option. Alternatively you can draw in 3d via on the surface or 2d via starting from 3d space.

2d Expand Cut – when using 2d in 2.8 when you cut the mesh is eliminated. By clicking this the shape isn’t seen being eliminated until application. This option comes in handy when attempting to see what is being cut out.

Display cuts during modal – This pause play option will pause instant feedback during cuts. This is more like 2.79 in behavior but with play enabled the cuts will be shown live.


Adv options – allows for fine tuned adjusments related to the tool. (still in progress)


Getting Started

I start Boxcutter using the alt + W hotkey personally but the T panel option is also nice.

At the bottom of the 3d view it will say “Activated Boxcutter” in the notification area.

LMB for drawing a box.2018-11-29_20-21-15.gifIf the mouse is on the surface it will be a 3d surface box. If the mouse is in 3d space or not on the active shape it will be 2d.

You can force 2d using the options up top.

2018-11-29_20-25-21.gif

Notice how when you cut using 2d expand it has a more visual experience than with the dynamic cut but it’s worth experimenting with.

All the cuts so far have been dynamic. Now for a few destructive ones.

2018-11-29_20-28-56.gif

Now for an interesting new addition.

2018-11-29_20-34-05.gif

If you bevel and then draw starting using the bevel tool the shape will be pre-bevelled. This has been a long requested feature by myself.

Array is also present. And now works with 2d. One of the benefits of a rewrite is the hope we will unify 2d and 3d and have them all contain the same features.

2018-11-29_21-24-33.gif

Array can also be remembered for next time via using it as the draw object.

2018-11-29_21-27-41.gif

I know I forget some things with these notes but there’s always an easter egg or two to explore.

Now for circle.

Circle is best used with center draw. One day it may default to that but the war over ovals continues internally.

2018-11-29_20-36-17.gif

Also if you draw a 3d circle and use ctrl + LMB it will repeat the shape. Another long awaited feature.

Now for slice.

Pressing X during a draw will create a slice. This can be useful for mesh separations and is the beloved rebool come to life.

2018-11-29_20-39-41.gif

All these cuts are non destructive meaning I can edit them adjust them and even Csharp them.

2018-11-29_20-43-01.gif

Circle can also have it’s segments set via the behavior drop down up top.

2018-11-29_20-51-57.gif

You can also Tab into pause and adjust segments then as well.

2018-11-29_20-54-39.gif

Circle also arrays. (wip)

2018-11-29_22-54-08.gif


Multicut

When multiple objects are selected cuts will affect them.

2018-11-30_22-12-43.gif


And with that I believe we have covered the initial experience for Boxcutter 7.

Proxe has went above and beyond in his rewrite for 2.8. We aspire to make it much more than it’s 2.79 counterpart and that required rewriting it from the ground up. As always I must thank AR, proxe, and Redfrost for their work on the release. Tony Leonard for his diligence in learning 2.8/HOPS and Boxcutter at the same time and being an all around great user for us to test ideas using a fresh perspective. Also Tony is my sensei.

We hope you enjoy this release and continue to hang in there with us as we strive to bring you the best in cutting for Blender 2.8 and beyond.

Proxe was working on this until the last minute. Be sure to tweet him if you love his work!

2018-11-29_21-03-26.gif

And he kept working after that. Go to bed Proxe.

TL_BC_beta_kittenClaw_wip001_1a.jpg

Boxcut image by Tony.

Known issues

Boxcutter F6 box –

Is just for show. If you adjust it errors will result. This is due to differences in the way Blender works now. We hope to find a way around this. However the top bar is recommended for changing things.

 

Extended Notes (these are post release fixes)

Phase 1 (8:07pm 11-30):

Fix for array when kept live.

2018-11-30_20-09-58.gif

Array count in top bar for users without scroll

2018-11-30_20-10-50.gif

More options exposed up top.

blender_2018-11-30_20-11-44.png

Vertices refers to circle segment count. It only shows if circle is selected.

Array count is also present.

Bevel segments is also present.

Phase 2 (6:15pm 12-2):

Bevel clamp has been fixed for the repeat usage in the bevel.

2018-12-02_18-14-30.gif

Repeat Shape has been improved to retain bevel and array.

2018-12-02_18-17-42.gif

Bevel 2d has been fixed and should work better.

2018-12-02_18-18-39.gif

Array circle has been improved.

  • draws correctly
  • repeat shape
  • array repeat shape support

2018-12-02_18-19-50.gif

Bevel segment update.

2018-12-02_18-21-09.gif

The options are also context sensitive now.

Slice has been improved with management of choice changes.

2018-12-02_18-25-09.gif

2018-12-02_18-26-06.gif

Sort Modifiers is a new option we’re experimenting with.

It will keep your modifiers in order and place the boolean at the start.

If you are using a mirror >> bisect / bevel >> angle / weighted normal workflow this will assist while we work on a proper mirror.

Here is an example of me setting it up.

2018-12-02_18-28-13.gif

Notice the modifier stack as I cut with sort modifiers on.

2018-12-02_18-29-45.gif

The modifier order is kept. We plan to experiment and evolve this option / behavior over time.

Bevel Shrink Fix

If the bevel is too small for comfort it will be removed. This should alleviate issues with doubles.

2018-12-02_18-31-17.gif

Flip

I pushed for this for 24 hours. And finally Proxe added it. Took 10 minutes.

2018-12-02_18-32-42.gif

We hope you enjoy the latest update!

https://gumroad.com/l/hopscutter

Phase 3 (2:51pm 12-5):

Bugfixes.

Phase 4 (4:10pm 12-6):

Boxcutter 704

Sort modifiers has been expanded.

blender_2018-12-06_04-12-26.png

Now there are options for sort modifiers and options for choosing which modifiers get moved or ignored.

Show Wire – shows wires during draw. Support item.

2018-12-06_04-13-48.gif

Blue Box – press K during draw. Cuts in edges.

known issues: will remove weights. We hope this resolves itself as blender evolves.

2018-12-05_03-32-54.gif

2018-12-06_04-15-00.gif

Start mode tracking – sets mode back to starting tool at the end of tool after using it in a switched state.

2018-12-06_04-17-06.gif

Phase 7 (6:00pm 12-18):

Boxcutter 6.8.9 Interdimensional GhostScythe

Boxcutter continues…

2018-06-22_04-28-18.gif

I know. We were just here talking about it.

This picture explains it all…

0826663181593_p0_v1_s550x406.jpg

So Proxe returned right after we finished the last update and wanted to try something we had on the wish list. 3d Shapes. I was like well sure why not.

So without further ado…

>Note: 3d is only supporting box at this moment. Circle and ngon will be next but we want to make their 3d counterparts different and more powerful so everything here is just phase 1.

>Obligatory: Update is the top file with the highest number.

____________________________________________________________________

3d Box

blender_2018-07-24_01-05-01.png

If you have issues with 3d box and want to revert to classic this option is available.

____________________________________________________________________

How do I start 3d Boxcut!?

Ctrl + LMB Clicking and drawing on the surface will start 3d box.

2018-07-24_01-09-52.gif

If you start drawing in 3d space 2d box will be drawn.

2018-07-24_01-12-13.gif

Classic box has all the classics. Bevel and conversions. Right click the help for more info.

2018-07-24_01-13-54.gif

Notice that the help updates dynamically showing information varying from 2d information to 3d information. In boxcutter there are many hotkeys for 3d which is still a work in progress.

Lets see what 3d boxcutter is like.

____________________________________________________________________

3d Box In Depth Features

Local Mode 3d Box / Mirroring

In local mode you can take a shape for an adventure.

2018-07-24_01-19-06.gif

3d box has it’s own mirroring mode. And as you see it will remember it as you work so it keeps the instances going.

____________________________________________________________________

Edit Mode 3d Box (Tab)

If you press tab you can drop the shape. This is similar to 2d except for the addition of some dots.

2018-07-24_01-21-51.gif

Edit mode goes much deeper so I recommend checking out the hotkeys in the help display since they explain all the functions. Right click to open it


Rotate 3d Box (R)

Rotate is connected to the D property angle. Also note the mirror persists if the user set it on a previous cut.

2018-07-24_01-26-29.gif

Pressing X / Y or Z during rotate will make it rotate on another axis. This can sometimes have glitches so you have been warned.


Bevel / Solidify 3d Box (B) / (Q)

This feature was essential.

In 3d edit mode drag an edge to bevel. – and + keys to change segments.

2018-07-24_01-31-42.gif

There is also a 2nd bevel (Q) that reaches all the way around.

2018-07-24_01-35-00.gif


Array 3d Box (V)

Array is also present as an essential for 3d box.

2018-07-24_01-33-17.gif


Lazer Surface Cut (name pending)

This is basically a 2d cut on a 3d surface. Without depth it is supposed to cut through the form.

2018-07-24_01-38-43.gif

Lazer also cuts to depth with alt. It takes some practice but its there similar to 2d. The goal was to expand on the base.

2018-07-24_01-40-22.gif


Shift to live (shift on release)

This one is underrated. If you hold shift when you click or double click to apply the cube the boolean is kept live and the mesh is left behind.

2018-07-24_01-42-10.gif

This can allow me to prepare for what i want to do.

2018-07-24_01-43-23.gif

Precut the area with edit mode classic blue box. And then modify the boolshape to be more interesting with thickness with HOPS and some edit mode work.

2018-07-24_01-45-05.gif

The possibilities are endless.


Union Boxes (J)

Last minute addition. Pressing J will turn a box green making it a union box.

2018-07-24_10-39-41.gif


In closing. There are probably things I am missing but as we progressed it became apparent we couldn’t let this wait. We had to have users cutting in 3d immediately. So prepare you minds for whats to follow but this is the beginning of something much bigger.

Other bugs were fixed and I’m sure if something essential is missed I’ll update the page.

Box was just the start. I hope everyone enjoys!


Credits to proxe and AR who gave up their whole summer to work with and talk about boxes. They are truly legends and the collaboration with them has changed every aspect of how I model.

Yes we know 2.8 is a thing. When it’s time we’ll pounce and it’ll be great.

blender_2018-06-26_03-09-24.png

blender_2018-06-01_23-38-31.png

blender_2018-05-03_00-51-05.png

As with all updates glitches are expected and bugs. We hope to resolve them and ease the experience to even greater heights as this goes on. I thank everyone who supported this product and continues to share it’s news and word of mouth. The users keep the tools alive and I cannot stress that enough. As long as Boxcutter has fans we have ambitions to improve the workflow.

A few gifs from AR.

AR_1.gif

AR2.gif

I was on CGC!

Hard Ops 0094 Update Notes

It is with great pleasure that I release Hard Ops 0094. This version has received a few small enhancements that are worth explaining in detail.

QHelmet4_3cc

Also the docs are always being expanded and more video content is to come.

Tooltip Displays

Now most tools have a tooltip explaining what it does. I hope this makes things more clear.

2018-01-24_05-50-35.gif

Fidget Integration

Fidget is pretty detached from HOPS and BC and is more of an experiment. However Hard Ops has an alt + V menu for viewport and Fidget pops up there was well if present.

FIDGET is a separate product that can be downloaded and installed similar to our other tools.

Fidget has many shift + w options in the node editor for mapping HOPS commands so give it a try!

2018-01-24_05-52-38.gif

Fidget like boxcutter can easily be closed with esc. Fidget will get documentations and its own blog post at a later time.

Edit Mode Booleans

When it comes to integration with new features I usually wait and experiment before integrating it in order to make sure it doesn’t disappear or change dramatically.

In edit mode you can select an object and press ctrl + alt + numpad minus or plus to union or subtract geometry.

This is less dynamic than object mode booleans but it offers exciting new possibilities as well.

2018-01-24_05-56-46.gif

Red / Green Boolean System

Previously Hard Ops had an immense amount of focus on setting up booleans then applying them. Over the course of recent work it has become needed to keep them dynamic for a little longer than previously.

To show in action. This is the classic behavior.

2018-01-24_05-58-48.gif

In the Q menu pending boolshapes will have an option for green / red.

Green will allow it to go on and be applied.

Red will stop it from being applied and allow for more adjustment.

2018-01-24_06-01-09.gif

Notice I changed it to red to stop it and keep it dynamic and live and back to green to then apply it and continue.

Sculpt Mode: Brush Menu

If you press Q during sculpt there are now options based on sculpting. This will be expanded in the documentation but is worth a shot!

firefox_2018-01-24_06-03-13.png

 

 

 

 

 

 

 

Mirror Rewrite

Sounds boring. Why is it last? Because it’s the best.

Previously Hard Ops used a combination of symmetry systems brought together but still was complicated.

Symmetrize which we modified to our needs.

Mirror Mirror a previous tool I was involved with. Now built in.

Automirror by Lampagne which was great however unification was the ideal method. So this tool is no longer needed.

The modifier helper is brought up with ctrl + ~.

blender_2018-01-24_06-08-16.png

The modifer helper lists the modifiers present on the selected model.

Materials and misc are the other 2 tabs. Lets look at the misc.

blender_2018-01-24_06-09-21.png

Expanding mirror options we can see there are now all options built into Hard Ops. And the best part is the fact that its listed in the helper means you can configure the behavior before the tool is used.

Mod – adds a mirror modier

Bisect – splits the mesh then adds the mirror modifier

Symmetry – similar to symmetrize and is a form of one and done destructive mirroring

Relink – relink will create a group instance mirrored on the negative axis of an object. This one is a form of mirroring which uses no modifier and is a group instance.

The mirroring rewrite was the biggest part of this latest update. I hope all the users come to enjoy it and without issue.

I must personally thank AR and Proxe among the many others who email me for their assistance. Its amazing this tool is still going and I hope to unveil many more ideas before we tie the bow on it!

Next up! Boxcutter!

blender_2018-01-24_05-25-03

Also damn that Eevee is looking nice! I can’t wait to port HOPS over!

Hard Ops 0093 Release Notes

H9 Videos / Docs / Gumroad / BlenderMarket /

THIS RELEASE IS FOR VERSION 2.79(official) and higher. Not the bevel build yet however, I do look forward to it and recommend trying it.

blender_2017-09-12_17-50-54.png

It is with great pleasure that I announce the release of Hard Ops 093 Neptunium.

flame_idea_1

This version is a small update with a few enhancements to catch users up to 2.79. With 2.8 around the corner we are looking to the future of what Hard Ops could become. Even while working full time on historical re-enactments Hard Ops still plays an integral role in my life even if its less robots and more cannons for the time being. So without further ado lets get into the update.

Gumroad customers can log into their account on the site and access the sales page in order to get the update. The latest file is always at the top.

BlenderMarket customers just have to log in and it should be under My Account.

 

Installation –

This guide has always been the recommended method. Using install from file can be risky so it is not recommended.

After installation simply enable it in preferences (ctrl +alt + u).

2017-09-12_18-07-27.gif

And with no error you are good to go.

Whats New? –

Cut In Operator –

This operator is similar to the boolean subtract option except that it cuts and is done. Currently there is not transition to wire on the cut in mode but this may be expanded in the future.

To properly show this I will duplicate my default cube and change the shading to wire. Otherwise in solid it can’t be shown well.

2017-09-12_18-14-48.gif

And with both selected I will just use the Q menu option for cut in that is in the two-object boolean submenu.

2017-09-12_18-16-03.gif

This option will also csharp if present after the operation as shown above.

This was created with intention on allowing for csharp objects to be cut into each other as well so there is additional depth that goes beyond the usual boolean operation.

2017-09-12_18-18-27.gif

In the above example you might be able to notice that the bevel from the csharp didn’t get cut into the object and was allowed to translate as a marked sharp to the prime object. This comes in handy for operations requiring fitting of objects. I recommend testing it out to find if it can fit in your workflow.

Cut In Expanded –

I use cut in as a way to also deal with shape cutters quickly. Below I have added a few more examples.

So here I’ll set things up.

2017-09-13_12-43-41.gif

And basically using this wire cylinder I can quickly snap and cut to quickly get holes on the shape.

2017-09-13_12-46-04.gif

 

Adaptive Bevel Width –

This one was added by Machin3 at the last moment for this release who also happened to have updated Decal Machine to version 1.4 allowing for decals to be exported everywhere which is always exciting to hear.

This tool is best shown visually.

This is bwidth by default. There is also a help option that can be brought up with H on all modals.

2017-09-12_18-23-57.gif

Pressing A will enable adaptive bevel width.

2017-09-12_18-25-24.gif

I suspect this tool will work good for workflows involving using the bevel for blocking and scale. I am not rolling the mouse in the above example. It is adjusting the segments according to the width dynamically. I plan to do video content explaining it in depth as well however I believe this gives an idea of what to expect.

Material Helper Glitch –

This one was personal but quite annoying.

In the Hard Ops 8/9 material helper if you assigned a new material, it would not be selected like the default blender material panel.

2017-09-12_18-29-36.gif

Expected and typical behaviors is a stickler of mine so it with great pleasure that proxe has managed to solve it.

2017-09-12_18-31-41.gif

Proxe has been a major part of this release as has AR and Machine. It’s the teamwork that keeps it going.

 

Clean Mesh Update –

Clean mesh was something that I felt had more of a future than the initial implementation. Clean mesh did it’s job well but it showed no mercy.

In this quick example I’ll make something simple.

2017-09-12_18-36-06.gif

So at the top of it I added some geo just for kicks.

Here is the default behavior of clean mesh. Which also only worked in object mode which made it limited but sometimes useful.

2017-09-12_18-38-55.gif

Having all your geometry dissolved isn’t the best outcome so with tweaks it now has flexibility that has optimized it for hard surface needs of the 21st century modeller.

Since my ssharpen is marking seams on top of sharps + bweight. I can select regions in edit mode with L.

blender_2017-09-12_18-42-11.png

2017-09-12_18-41-28.gif

Even making this gif impressed me. Proxe as really created a very smart and versataile mesh cleaner that can work from edit mode now. This is something worth experimenting with and the options for mesh visible and selected you can find a way to clean up specific areas for additional booling.

2017-09-12_18-46-51.gif
ctrl + ~ helper

If you aren’t familial with the ctrl + ~ helper it is a favorite of mine for fullscreen working. The mesh clean options are there for setting prior to tool usage.

 

 

 

 

 

 

 

 

 

Relink –

Relink has been floating around for a minute without a proper way to introduce it or integrate it’s workflow to the one we have used up until now. But in short. Group Mirroring. But not even group just group… based?

2017-09-12_18-52-12.gif

In the above example I used automirror to split it quickly but using relink as a mirror is different than using a mirror modifier. This is due to the other side now being a group instance so no clipping or merge like youre used to with mirror. I have been using this on larger projects to share large group pro assets like arms and boots. This also works on meshes. This is something I recommend testing for yourself but if you use group pro this will come in handy. Just don’t ever edit the group instance. Sounds silly but I did it once. Never again…

This tool is hard to explain in use however it is for the larger of workflows. I sometimes have to lie in my viewport to keep the navigation fluid. Larger objects can turn a PC into a beeping mess.

jerry-perkins-mx1001-pasted-image-at-2016-12-06-08-21-pm.jpg
litterally my largest object… yet

Final Notes –

Fun Fact everytime we try to make “HOPS mode” a new tool is made. It just can’t happen. Because of that I feel the helper is the next best thing to keeping my UI less workflow moving forward. I do hope everyone tries that Bevel build I mentioned at the beginning. I hope that someday that will also integrate with our work but it would be a cycles only thing so more limiting in that regard. You know me I’m cycles for life but evee is on the horizon. I would love a realtime experience.

So back to HOPS mode. It didn’t work again haha so now we are working on this upcoming thing that HOPS customers will be hearing about first once it’s stable.

2017-08-18_05-54-28.gif

2017-08-17_21-18-12.gif

2017-08-13_23-29-09.gif

So hopefully soon on that. There’s also an easter egg in HOPS that is unfinished and possibly dangerous so I won’t get into that but as of this posting

Hard Ops 0093: Neptunium is live.

So until next time. That is all.

support: masterxeon1001@gmail.com

DM002_rn_1.gif

Also BoxCutter. Updates soon.

pekqestmcf9ijjd0fhrmd224n6fbgq5rd.gif

 

Randomness:

2017-10-02_05-26-02.gif

2017-10-02_05-05-30.gif

blender_2017-10-02_05-07-48.png

2017-10-02_05-12-41.gif

2017-10-02_05-14-59.gif

2017-10-02_05-16-35.gif

2017-10-02_05-26-02.gif

2017-10-02_05-39-21.gif

blender_2017-10-02_05-45-18.png

Boxcutter 719 – Seax Release Log

Boxcutter has been through quite an adventure and while the new feature list is short, I felt a moment of reflection was needed to get everyone up to speed on Boxcutter as it is now.

Boxcutter, like Hard Ops has many nestled threads and interconnected paths of tasking to dictate the next level and provide adequate functionality for every step. One of the paths is the “Classic” path which encompasses the legacy feature of old boxcutter that still has not been remade in the 2.8 era.

This release is kicked off by the return of a fan favorite legacy feature finally up for remake in this generation. With formalities aside I am happy to announce the release of Boxcutter 719 “Saex”.

A release log was prepared to kick off this event.

Installation is the same as always.

Boxhelper Default

The Boxhelper is now default. To those unfamiliar a video was prepared.

Ngon Points V1

Ngon points was one of the most popular classic features of the past that is now brought back into the current time. Anytime during ngon pause or tab will show points allowing for translation.

Translation was the focus of this V1 of ngon dots.

Lasso point were also omitted from this round due to unique rules.

Bevelling points will come at a later time. It was just too much to crunch on for this round.

In the video above it can be observed that last point is supported but it also supports grid both dynamic and static.

Deleting points is also on the list of things todo. For the goals envisioned ngon will need a special edit mode. But for now the goal of translation is the purpose of this release.

Bevel Management

Bevel management refers to how we behave with multiple bevel mods in boxcutter in this case. Previously the segments would be rather random and not able to be respected between uses. This drove me nuts and I am happy to say it is much more logical.

It’s small but I just needed a little sanity with bevel and multi use to reduce keypress overhead.

Multi-Scene Improvements

Collections required a degree of improvement to work better with multi scene workflows. With this update it is now possible all around to work with multiple scenes without issue.

Sort Overrides

If I were asked what is sort, I’d reply it is the nanny state for modifier management. As with any system of automation it can turn against it’s human masters. For that reason we wanted to add overrides to sort.

Overrides in this context apply to the modifier name and prefixing it with a character.

Space – Ignore (will not be moved by sort)

Underscore ‘_’ – Stop (will not affect any modifiers past that point)

This is an advanced topic however is essential to all who work with modifiers. Sometimes when working you want to freeze or lock a stack from edit and this is that.

Sort depth also plays a role in overriding sort.

The goal of sort is to have something powerful, effective, and behind the scenes assisting with modifier management. Eventually it won’t even require awareness due to just doing what is needed but sort is there for you if you need it and can be disabled with ease.

Ortho View Align

This option allows for view align to be predominant in orthographic.

Autosmooth Adjustments

Make, Knife and Extract will no longer adjust autosmooth on the target.

This makes boxcutter a little more reasonable in cases where it is not needed like subdivision conversion.

It became apparent through casual use that having auto-smooth set by knife operations is not only illogical its not what Blender would do for sure. Extraction is a non-cut operation and thus should not affect the target at all at any time and make is just a make based on the surface of the target so adjusting it’s autosmooth was unnecessary.

I probably should have realized it then.

Now autosmooth never has to be off for me.

In Closing P1

And with that the Boxcutter 719 event kicks off. However before closing I’d like to recap some of the buildup to this moment worthy of the release log so will be included now.

I hope everyone enjoys the latest update. We continue to put our all into it. I am forever grateful to the team for the continued efforts despite life, despite setbacks. It is in adversity that the true us arises.

Boxhelper Default (continued)

The initial pie was made on the inception of Boxcutter. Over time our needs have grown as have our need to present additional items to the user for a fluid workflow. The boxhelper was made to facillitate those needs and is now default in Boxcutter.

For users attached to the pie an option exists to go back to the classic style as well.

Static Grid – Shift + K

Static grid is the alternative of the dynamic grid in boxcutter. It also has a few extras that the classic grid does not. For example, shift + K will knife project the grid into the mesh allowing for quick grid cutting if needed. As of 718_12 it has the ability to cut individual faces.

Custom Auto-Proportion 1:1 Mode

Custom once played by the rules of box which I had issues with. Box requires 2 maneuvers before extrude while I felt custom should be 1 gesture period. Including extrude / lazorcut (cut through).

Auto proportions can be enabled in the Boxhelper or in the behavior panel.

If desired one can still draw with box behaviors and flexibilities.

The goal is to ensure that when a custom cutter is used, the proper proportions can be had without hotkeys and depth be provided automatically. Resulting in a 1:1:1 cut.

Even Ngon supports 1:1 behavior.

Autoflip X/Y

If a shape is pulled over itself, it should flip. That is all there is to it.

Easier said than done but now it is a thing.

Dimensional Recall

1:1:1 recall. Just like with custom I need to recall shapes in the same form they were made.

Reverse Bevel Recall

Reverse bevels are easy to make but not so easy to recall. A long road was walked to get to this moment but my eyes remained on the prize. To recall a reverse bevel shape without flipping, unintended normal correction or deviated from the initial shape.

Ctrl + R – Rotate By 90°

Shift + ~ will rotate a shape inside which is useful when keeping the bounds but sometimes you need to flat out rotate the entire shape. That is where ctrl + R comes in.

Inset RECUT Return

I am well aware of the difficulty with inset. For that reason a playlist was made.

Recut is a way to base an inset off of the initial unmodified mesh. This expands the usability quite a bit and is needed for the success of Inset. I am happy to announce it is back greater than ever.

Box Grid (cut) Backface

I want grid to align. However I also wanted grid to cut. With our grid cutter is became apparent without backface the separations wouldn’t behave properly.

A small thing but essential to Boxcutters grid cut.

Someday I wanna cut grids.

Perfect Wedge

When it comes to wedge it needed a method to make perfect wedges. By holding ctrl on extrude it will jump to the proper wedge amount to remove the guesswork.

Wedge is just handy when needing to make surface differentials. Any shape can be wedged from circle to lasso. Just press W.

BC_transformer (Improved Clone)

The bc_transformer is now capable of duplicating more shapes than ever including radial arrays!

Circle (P)

To reverse bevel a circle a new circle had to be made.

There is much to this circle compared to the previous which explains why it is the new default circle.

Sound Effects Forward / Back Buttons

Sound effects can now be forwarded or reversed to previous sfx allowing for user to try and experience them more fluidly.

Extraction Fade

Extraction needed a force feedback to indicate the action used. Extraction fade aims to fill that hole.

Dynamic Grid V3

“Don’t get me started on grid”

The dynamic grid remake was quite the undertaking. In retrospect, It was an adventure but repairing a central pillar is never an easy task. I applaud the work of proxe and loof towards getting this to come out in the form desired. For those requiring something more classic there is static grid.

In closing P2

Alot has happened with Boxcutter to this point and we are nowhere near done. There sits a couple of things that await deployment but the question is how to fit it together cohesively leaving the most minimal of holes. I hope everyone enjoys this latest version and if you are interested in the progress up to now, a playlist has been prepared on the topic.

Boxcutter 718 Release Log

Usually these releases start with a bang and a formal launch. This release was done differently allowing for permeation in a pre-launch state while final refinements were concluded. As a result we can more optimally ensure this update improves upon the previous and also gets refined to a proper conclusion.

It is without further ado that I announce the launch of:

Boxcutter 718 – Kukuri

This release aims to start small and familiar and get more interesting as it continues.

Shoutout to the tireless work of Loof, Proxe, AR and everyone else involved.

A video was prepared for this update as well.

Release logs are also broken up into chapters on the 2nd channel.

Compatibility

Hard Ops / Boxcutter currently supports:

  • 2.83
  • 2.90
  • 2.91
  • 2.92
  • 2.93

Backwards compatible is as far as API changes will allow. But no matter the version of blender chosen ensure it is the up to date version.

System Speedup

We are always aiming to speed up custom cutter and our drawing systems in general. Due to the changes to the systems underneath Boxcutter should now perform faster than previous with certain operations. Boolean slowdown is still subject to the computer used and the constraints with the user’s system but in ideal conditions the speedup can definitely be felt.

Performance vs Prev Version

View Extrude Adjustments

View extrude was an alternative system of extrude I refer to as “Extrude System B”. The goal was to allow for extrusion to more easily be adjustable from head on matrix viewing of shapes (ie: front view). While the initial solution solved the issue to a reasonable extent it was deemed to be too overbearing and forceful with users. For that reason it has been dialed back to make it easier to interact with.

Extrude System B in action with view and also with surface.
When it comes to view system B shines brightly allowing for an easier extrude experience.
View based extrude w/ infinite grid

In the event this system is affecting you and you need to toggle:

Tapping alt during extrude will toggle between system A and B on the fly if needed.

In the above example the cursor movement is read differently on system A and B. This will be further refined as time goes on to feel more natural but awareness is also useful for getting the most out of it. With the tap of alt the system is reverted back to classic for the rare occasions it might be required to revert.

Alternative extrude can be toggled off outright to have a feeling similar to classic and allowing view extrude to be opted out of if needed.

View extrude can allow for a different type of working when used in those rare cases where you just don’t want to adjust your view but also adjust the depth of the extrude without rotation.

Smart World Grid

When using grid without selection it defaults to world. To see the grid on the floor a setting called World: Z is used. This is a fallback so users shouldn’t have to toggle any settings for it.

While grid works great for the floor in this fashion it does not work in side view or front view. Instead it shows up as a line due to being flat and oriented with a different axis. This has always driven me crazy and in this update we sought to make the world setting smarter.

Last on Boxcutter with world orientation and needing to change it constantly

Having the users adjust the world parameter on the fly was inorganic and we sought to change that.

Users shouldn’t have to even change their orientation mode. It’s recommended to leave set to Object always.

Notice above how now the grid will reposition to face the correct view even if the view is set to Z under world and toggled back to object. Users shouldn’t even have to familiarize themselves with this panel and should make working with the grid much easier.

Static Grid

Shoutout to Loof. He’s an integral part of the team. He was lead behind this alternative grid we call static. Proxe was final approval and integration. First and foremost this grid is primed towards speed and increased performance.

Up till now the grid used in Boxcutter is referred to as infinite. It was designed to be used without limit or boundaries. It also is intended to show a grid only near the cursor and to avoid distracting with grid in areas not needed. Users over time requested something more “contemporary” from us so this grid “static” is born. The base controls are similar to classic but expand in a few major departures.

Classic grid in action.

Activating grid is as easy as toggling grid in the topbar then holding ctrl while hovering over the mesh or off. Click and dragging over a point will snap via grid making it as effortless as possible.

Activating static grid via the drop-down under snapping.

After activating static a new grid is activated which will play by different rules than those known up to now with our previous grid.

Ctrl – Spawn Grid

Tab / Space – Lock / Unlock Grid

When the border is black the grid is locked. Escape will remove the grid if needed.

Ctrl + RMB / E – Extend

Ctrl + Shift + RMB – Free Extend

General transformation controls are supported as well.

  • G – Grab
  • S – Scale
  • R – Rotation
  • E – Extend
  • Shift + G – Drop Grid as Mesh

Dropping the grid as a mesh is an odd one for the moment but will make more sense as time goes on.

Additional Static Grid Settings

Static grid deviates just a little from infinite as you can see and as a result some special options for the new grid are also available.

Dot Preview

Dot Preview – Allows for dots to be rolled via MMB into a grid. Dots also will turn to squares to show alignment if that dot is used. This can be handy for pre-positioning grids utilizing dots. This is more useful with the alignment method nearest or non-local.

Toggle Grid Overlay

Toggle Grid Overlay – Hides the blender grid during the boxcutter grid. This can help focus and reduce the confusion with seeing Blender’s grid on the grid from boxcutter.

Always in front

Always In Front – keeps grid in front of mesh. Toggled off allows for solid geometry to obscure the grid which can help with gathering awareness and bearings. During testing having always in front off showed to be more useful but cases can occur where seeing the grid is more important.

Auto Transparency

Auto Transparency – reduces transparency of the grid when drawing is active. This prevents the grid from getting in the way of the operation at hand.

Grid mode color is also supported. A boxcutter classic.

Repeat (Vgroup) Improvements

Repeat has been a focal point of the last few releases and it continues to improve this version. Previously undo would fail when vertex groups were involved. This breaks repeat for bevel as shown below.

In the above example we can see the subsequent repeats fail to show correctly. This was not an acceptable resolution so this update seeks to rectify that.

This makes repeat just a little bit more predictable and much more reliable.

Face Fit – Alignment Mode

Boxcutter supports 4 different alignment systems.

  • Local (default)
  • Nearest Edge (locates nearest edge for alignment)
  • Longest Edge (utilizes longest edge to align)
  • Face Fit (utilizes face under ray for orientation)

The added benefit of Face Fit is with static the grid will attempt to fit the face which is an interesting new behavior of static grid. Of course alignment modes remain integral to the pre-positioning of the shape prior to draw or even cut.

Static Grid can also be affected by flipped normals so be cautious when its unable to be seen.

Static grid is new to 718 but will grow into something irreplacable as time goes on. I am proud of all the work that has been put into this new addition.

Simple Pie

In the behavior panel under input is simple pie.

This pie is the foundation of a new pie we will be experimenting with. The options should be more static making it more applicable to users who need a particular behavior to memorize.

Small Stuff

With every release there is fine print.

2.92 / 2.93

If using 2.92 w/ mac “static” grid might be more stable than infinite as a grid at this time. Use infinite with caution.

Grid dropdown for Static or Infinite

We managed to resolve it in 718_3b but for 2.92 it persists due to being an older build. We’re still checking into the issue but the issue is resolved in 2.93 for now which is an improvement.

2.93 appears to play sound effects once and cease. This is exclusive to 2.93 and we’ll have to see how it plays out.

293 might be more unstable at this time but its something we are aware of and are keeping an eye on.

Blender will be Blender.

Dots “Infinite vs Static”

Dots behave differently in static vs infinte. For example dots can be paused across subsequent cuts if needed in static.

In this update dots went from a 2d system to a 3d system unlocking possibilities that will be unleashed over subsequent updates.

Active Only Improvements

Active only is a classic and at this point a relic. However that doesn’t mean we don’t want it at its best. Improvements were made this release to get it to play nicer with dots and the alignment systems.

Ngon Cyclic Bevel

Bevel and ngon cyclic was getting messy and this was also addressed in this update. Now bevel should behave properly when it comes to ngon and cyclic / non-cyclic behavior.

Ngon Help Updated

The N panel contains all the help for boxcutter at this time. When it comes to remembering hotkeys that is why the N panel is made the way it is. When it comes to ngon the hotkey of backspace was missing as was alt toggling the extrude method. This has been updated for this release as well.

w/ Backspace Added

It was important to somehow mention backspace and while small it was needed. Otherwise it was understandable for users to now know about it. Now that has been solved for users to read when it comes to getting used to Boxcutter.

Small stuff and fine print. But its important to me. Our work must go on.

In Closing

Boxcutter starts the 718 era at _3 but rest assured there is so much more in the pipe to be processed and added. Our work with Boxcutter continues. I remain grateful for all who continue to use our product and am pleased to see Boxcutter continue unto 2021. There is still so much planned and I can’t wait to come back with what comes next.

When it comes to learning Boxcutter playlists are added to often to assist with user understanding. While 718 is new at this moment, a playlist will be created for it as well. There is more than enough content to get users acquainted with what Boxcutter has to offer.

Hard Ops 987 Francium Release

2021 has began and to begin this year HardOps rolls another version and continues it’s aim for the next level. When this tool was first made I had no idea of what it would become but the aims remain the same. To solve issues and make life easier for users using Blender.

Our tools currently support 2.83 LTS / 2.90 / 2.91 and even 2.92. As long as your version is “up to date” you should be good to go.

When it comes to updating some things never change.

Without further ado let’s jump into what is new!

Recent Collab w/ Pixo

Videos

There’s always videos for a release. It’s easier sometimes.

Playlists are also a part of each release so as we proceed more videos will be added.

Link Ops

Link ops is the replacement to pizza ops. It is built to become the goto portal for various locations in the HOPS Universe.

Ctrl + Click loads pizza ops which was also revamped.
Link Ops in action.

The goal with Link Ops was to make banners that had a certain look and feel to generate excitement versus a static list of URLs. I hope users give it a try and check out the various portals for getting around HardOps.

To_Shape 1.5

To_Shape has been an adventure. The aim of V2 was to take all that made to shape great and make it interactive. However, users of less that powerful hardware was not able to have the intended experience. For that reason we went back to the drawing board and now today we present to_shape 1.5.

Opt-Ins for To_Shape

Lighter but also just as versatile as the V2 version with less graphical overhead and optimized towards speed. The best part is the same controls as V2 remain and a space-bar menu was even added (as of version 987_1).

To_shape can be hard to describe but so often you may want to have a shape the same size as an area or a derived convex hull of a shape combination.

The main reason to also revisit To_shape in the form of 1.5 was to get back the ability to orient shapes according to individual rotations. V2 lacked this and it was a noticeable omission with a few more advanced users.

‘I’ will activate individual which can be useful for situations requiring it. The help is also intended to be as informative as possible to help users get he most out of 1.5.

Decap is also “one roll back” from box giving the familiar behavior of being able to decap a shape without issue and even set up array start and end caps.

EverScroll

Codenamed everyscroll, this was intended to be a unification of the scrolling workflow when it comes to:

  • accessing booleans
  • scrolling modifiers
  • accessing children

There is additional functionality planned for the future but it will require additional time. By consolidating all the scrolls we aim to unify behavior and systems while also moving it forward. The previous system of mod/bool scroll toggle was held together with duct tape and staples and I am excited to see this approach to scrolling finally come to fruition.

As with all scrolling it shows up in the Q menu big 3 as relevant meaning without mods or booleans there is no option to show it in the main Q menu.

To best understand any tool it is best to read the tooltip.

Boolscroll

Boolscroll behaves identical to classic with the same behaviors as before with the addition of also supporting kitops and local mode. This expands on the reach capabilities of boolscroll quite a bit and is the foundation of that new system.

Even in rendered mode with no gizmo visibility one can see their booleans as shapes

Another benefit of this new scroll is the addition of expanded mode. This means that buttons are clickable and can even be shift + clicked on name to “append to visibility”. There are also buttons to apply that support shift for apply_to which is something I am also quite excited about.

Apply_to is activated with shift + clicking a checkbox in the mod window of the Expanded mode. For users who want to load into expanded mode by default there is also a preference for that.

Ctrl + K – Hops Preferences

Alternatively everscroll will launch in FAS mode and then allow for expand on tab.

Shift + Tab will change mode on the fly allowing you to go between them as needed. This brings us to our next point.

Modifier Scroll

Modifier scroll is both a demonstration replay scroller but also a troubleshooting scroll and is built for analysis first. Alot of work has went into each and every scroll and we aim to have them be central to your workflow in both troubleshooting and showcase.

Modifier scroll also showcases the shapes that affect boolean mods as well which is similar to hopstool an the boolean dropdown in the hops button.

Alternative bool shape showcase

Modifier scroll also has an expanded mode which is quite expansive and also has the apply_to functionalities. This means users can apply mods to a region in the stack and even apply mods one by one. Its also quite interesting to apply mods and right click and cancel to go back to an unapplied state. This should allow for more experiemental testing with being able to apply modifiers.

Modscroll able to have mods disabled for apply_to

Classic behaviors still remain that were consistent with modifier scroll.

  • Ctrl to apply_to a point in scroll with LMB confirm
  • Shift to apply_to on a duplicate which removes any kept mods and reverts the main shape back to original state.

The shift one is essential for cases where an applied duplicate is needed for particular things that are form fitting to the relevant work at hand.

Shift + Apply_To duplicate in action

These behaviors were mainstays from classic content and I am glad to see them persist into the new year.

Children Scroll

New to this release is Children scroll. This is by no means where we intend to end with everscroll, but a taste of where we intend to go. Children scroll isn’t intended to be a big deal but in a case where you need to select a child this will come through in a pinch. And even supports local mode!

A video was also prepared on everscroll which should be linked up top.

Object Recall

Some modifiers have a parameter for “object”. For example mirror, shrinkwrap, or lattice. When shift clicking a modifier with an object the object in question will be brought to visibility.

Object Recall

This comes in handy for lattices and empties the most since I often need them just for a moment.

Taper / Deform

Taper was added a while back however to remain congruent with boxcutter it needed the ability to wedge as well. While this isn’t the most important thing it can be handy to wedge or taper things post operation or as a step prior to progression.

During Taper press W to transition to a wedge.

Care and attention was also given to make it feel as fluid as possible.

When using wedge ctrl + scroll will roll it on the axis at hand. Shift + scroll allows for the wedge to also change similarly allowing for fine adjustment. Mouse move can also adjust the factor on the fly.

Clean Mesh

It has been a while since clean mesh has received any changes or updates which is why I’m happy to announce clean mesh will now keep edit / object mode when instantiated.

Cleanmesh has been a part of hops for a long time and another recent improvement was the wire overlay allowing for the result to be interpreted more readily by the user. Speaking of visibility.

Decimate / Triangulate Wire Display

Decimate and triangulate now display wire overlay which should have been done sooner. This should make it easier to read in object mode.

Wireframe visibility can be adjusted in hops preferences to be more visible or to stay longer.

Select Tool – Quad/Triangulate/Fill

Select tool is a darling in HOPS and is best activated by shift + clicking mark in edit mode. The latest update adds triangulate and quadrilate in the modal and can be handy for geometric conversion however the tool itself is very much conceptual and still a work in progress but its solving capabilities continue to grow.

The following functions have been added to select tool,

  • Q – Make Quad
  • T – Triangulate
  • F – Face (fill face)

There is still more planned to the solving capabilities but I wanted to let it be known we continue to refine these options to a fine point when possible. Stability of course remains our #1 goal.

Merge

Cut-In is a rather unique form of boolean in HardOps and is entirely destructive. New to this round is Merge which allows for a rather different for of boolean reminiscent of a cad application.

To show both cut in and merge in action.

This is there to fulfill a particular need that may arise someday but due to its nature it is 100% destructive. It is still worth checking out and can give some interesting results.

Bevel Helper Prop

Ctrl + Shift + B is typically the bevel helper however to attempt to make it more useful to laptop users it became a bit of a multi tool. For users wanting the classic bevel helper it can now be opted back into.

By turning it on the hotkey will unconditionally launch the helper. When it comes to HOPS there is a multitude of ways to connect a boolean. Having this as a pure helper wont damage the intended experience however for laptop users it can be quite useful.

Ctrl + Shift + B – Smart Hotkey
  • Bevel Bool Helper prop added to prefs (ctrl + shift + B)
    • On allows for only helper
    • Off allows for the multi functional mesh uni tool on press
      • Boolshape – boolshift
      • Bevel helper for selection w/ bevel
      • 2 object – interactive boolean operation
      • 3 object – slash operation

Last but not least the helper can be easily accessed via the HOPS button in the 3d view.

3d View Bev/Bool Helper

Voxelization Dyntopo Support

I have been sculpting lately and one of the things I wanted to adjust was the ability to use remesh during dyntopo. I don’t use it alot but i am glad it’s there when I hit it.

Decimate decimate remesh decimate and remesh.

Geometry can play a role in it’s performance so do use it with care.

Tip Screensaver

The tip screensaver in HOPS has also been improved and now has preferences for amount of time a tip remains on screen.

Ctrl + K pops up prefs in HOPS.
Tips is located as a hotkey of about for now.

Tips were intended to be a nice way for users to find areas of hardOps to get acquainted with.

Small Stuff

The majority of the work done is in small stuff.

  • Fix for multiple displacement mod error in 291
  • Notification system expanded
    • Subtext / Name proper support
  • Folder __name__ fix
    • Allows for stacking of HOPS versions for comparison
  • Array V1 depsgraph bug resolved
  • Tips expanded
  • Collection lookup support for boolscroll (outdated)
  • Wire display fix
  • Prefs updated
    • Paths area
    • Scroller area
  • Mirror Bisect overlay improved
  • Older Scrolls classic designation
  • Spelling Correction for Mod Helper
  • Mesh fade inaccuracy bug
  • Mirror Support
    • Grease Pencil
  • 2.91 Bevel Curve API fix
  • Duplicate shade solid (shift)
    • Selection bug resolved

In Closing

I am of the opinion that HOPS is great the way it is and an experiential amount of work exists in refining each and every system to its best level of performance and interactivity. We have many ideas down the pipe that are bound to change everything for the better and rewrite the fabric of the way we approach our tools. The adventure is far from over but I continue to hope and dream and endeavor for that next level of working. I am thankful for all who continue to participate with this 5 year old project. I hope everyone the best for 2021 and here’s to happy HOPs’in.

– mx2 / TeamC

Boxcutter 717 Update Log

Previously we released 717 initial and a release overview video. But without the update log is a release truly a release?

No

Let’s try it again.

AR, Proxe and Loof have been hard at work on this latest release and I cannot be more proud of getting to this moment. Life collapses around but the dedication of the team is a constant in a chaotic maelstrom. I am truly thankful for the work done by the team and am forever Boxcutter’s #1 fan.

It is with great pleasure that I announce the release of Boxcutter 717.3 – Claymore.

Let’s dive into what to expect.

Boxcutter also received a series of videos going over this release.

Compatibility

Hard Ops / Boxcutter currently supports:

  • 2.83.7
  • 2.90.1
  • 2.91.0

Backwards compatible is as far as API changes will allow. But no matter the version of blender chosen ensure it is the up to date version.

2.91.0 is where I spend the most of my time. It is also the most unstable at this moment but I am very into the “showing booleans in edit mode” and “fast / exact boolean system”. 2.90.1 is probably the next best bet for blender ATM since the newest bugfix made it usable and no longer crashing. 2.83 is a classic and the latest 2.83.7 updates shows they intend to maintain their LTS plans. It is probably the most stable and is a gem. It’s a meme by now to ask us if we support XXX version. It’s probably easier to try and let us know if it doesn’t. Chances are we do.

Tooltip Adjustment

Like Hops the tooltip for the active tool icon now displays the version information making error reporting easier to convey.

Version info in tooltip

The topbar also has the version info up top. Should have dont that much sooner.

Version info up top

Optimization

Boxcutter was sent through quite a bit of testing and refinements were made from top to bottom to ensure Boxcutter is as fast as possible.

  • Raycast Improvements
    • Larger Scene Support
    • Less slowdown in complicated scenes
  • Collection Optimization
    • Collection Destruction is no longer a thing
    • Ensures collection integrity
  • Orphan Creation
    • Improved RAM usage for edit mode
    • Edit mode BC should be much better than before
  • Loop Reduction
    • Speed Improvements
  • Weld Reduction
    • Speedup for modifier based cutting
    • Removal of weld from inapplicable situations
  • Parse Optimizations
    • Lookup call reductions offering speedups

Internally we decided that only when Boxcutter performs as desired can we re-enable fade.

I won’t brag it’s faster in fear of jinxing and contrasting bug reports but we’ll leave it up to the test of time.

Fade Return

Fade was absent from the previous last releases of Boxcutter and was missed dearly. I am happy to announce fade is not only back but is more optimized and performant than ever.

Fade In Action

Fade is our pride and joy and was missed dearly. The re-addition of fade also returns sound effects. Nothing like a nice little slap to entertain the cat while using some Boxcutter.

New Shape : Lasso

Lasso / Freehand was a popular request and was one of the shapes needed on the path to curve. Lasso has an spacing parameter to ensure overlap doesn’t occur and points are equally distanced apart.

Lasso In Action

Lasso is new and over time we expect it to become quite integral to workflow as we continue to improve and refine it. Also it might confuse to have lasso be a subshape of ngon but alternative approaches to list presentation are being experimented with so 718 might wear a new mask to accomodate the expanding shape library.

Lasso – Adaptive Size

Adaptive size was a last minute addition to tie off this release but was definitely essential.

When using the lasso it might be noticed that zooming in and out doesn’t affect the dot distance which limits the utility. What will work for you in one zoom level might be more bumpy depending on closeness. Adaptive size aims to make it easier.

Below is general lasso behaving as expected at various zooms.

Lasso without Adaptive

With adaptive the zoom level is less of a concern however the numerical differential is on a different system so adjustment may be needed.

Additional tweaks were made to make adaptive feel comparable to non-adaptive. The goal is to make lasso capable of all draw styles with less parameter adjustment.

On the cutting room floor remains lazy mouse but we’ll continue to expand on lasso and its utility. In fact, the initial internal lasso was more “hard surfacy” and as we smoothed things out and connected it in properly we lost some of the creative randomness that was there initially. I won’t forget.

1:1 Custom Cutter

Custom cutter was a welcome addition to the 7 series but the lack of x/y constraint always limited the usefulness of custom and getting cuts precisely proportioned to their derived location. As of 717 custom cutter will now properly scale on shift unlike previous versions with Z support coming down the road.

Custom cutter remains a gem and I am excited of what the future will have for custom. The only thing left is to get the orientation just right. Every time. We are so close to a world where we can draw line boxes and scroll through shapes to replace them with. Drawing out proportional cutters was also essential due to bevels and circles being the bane of an inaccurate cutter. This update aims to help that and make custom cutter work the way it was intended. I’ll be back for the butterflies.

RMB Config Support

For users fans of classic RMB dominant usage will find in 717 RMB support is now a thing and multiselect is capable without boxcutter exit.

RMB Support

We support RMB classic users, Industry Standard and even Heavypoly. While I don’t recommend messing up the defaults, I also understand it is a part of life and we have made every effort to ensure users of all disciplines can enjoy boxcutter as intended.

Alt + Scroll Change Shape Type

With the addition of new shapes and various methods for usage, we wanted to expand on the workflow of selecting the proper shape when needed. Alt Scroll will change the shape on the fly.

With HOPS notifications the name will also be displayed.

In this micro update 717.3 we also improved alt + scroll to avoid shape lock which was a suspected issue.

Alt Scroll can also be toggled off if it gets in your way.

Alt scrolling has become one of my favorite ways to get to the right shape needed when I need it. However I always am contemplating something more organic and with more foresight into what is next and before in scroll. We will have to see what the future holds but we are always seeking a faster and more intuitive method to help users get the most out of boxcutter.

Hook Support

Hook modifiers are now supported better than ever.

I never get to talk about hooks but they are classic and thus always work. It’s because of that I was sad we didn’t initially with boxcutter but now we do. Sometimes it can be fun to model and cut and adjust on the fly. Also performance is nice for it.

2.91 Boolean Algorithm Support

Blender 2.91.0 offers an alternative algorithm for testing with booleans. While there’s other issues that exist in this beta update, it is very fun to try and see what the future of #b3d is going to offer. Coplanar support caught us off guard but optimizations were made to ensure joins connect fluidly without offset.

To use the new boolean system you must be using 2.91.0 but do expect occasional bugs and graphics issues.

Optimizations

The theme of this release was optimization. We attempted several methods for making Boxcutter faster this release however rather than going into detail again I will conclude with saying we are optimistic of its performance compared to previous.

Now lets talk about what is new to this small update. 717.3.

Taper

I’ve always felt cutting was too linear and a more tapered path would be assistive to the normal map creation process. This update introduces taper which is more unique and intergal to Boxcutter than the previous mods supported.

During draw shift + T will allow for taper. Shift + R will reset.

Shift + T to taper.

The behavior panel on ctrl + D is also updated to support taper.

Adjusting taper via the ctrl + D behavior panel

Taper uniquely (at this time) has a parameter for persistence. This will allow for each subsequent cut to be tapered. even if the start mod is not taper.

Persistent Taper In Action

Taper supports box, circle, custom with ngon / lasso support coming in 718 more than likely.

Taper Box, Circle / Custom Support

Shift Behavior System

With the addition of taper we initially experimented with shift as a way to taper on the fly. The system showed promising results however it needed to be toggled off. In this update users will be able to map shift to be whatever behavior they want and use it during draw to make rapid adjustments.

Shift Behavior Under Modifiers
Either auto taper w/ persistent taper or use shift operation to adjust it on the fly
Multiple Shift Operations to choose from

Shift can be set to perform any of the above listed operations during draw. In use it has shown to be quite nimble and addictive. Solidify and Move are my favorites with Bevel and Array definitely showing limitations and a need for a special mode to support shift properly.

Shift Customization System

The shift behavior system goes a step further into a step I am excited to expand on in the future and this is in operation behavior shift filtering customization. I don’t expect this to get much use but shift can be filtered to which operations such expands to.

As the above picture shows by default we filter to Draw and Offset for shift to support. But depending on preference it could extend to the bevel / solidify modal or move. Having all of them on can affect shift to live however a nice filter should allow for easy dropping to live while also being flexible.

Orientation Expansion

One quick way to break orientation is to rotate a cube in edit mode. Due to difference in how our previous system worked this would introduce a limitation.

Usability and functionality offerings for those of alternative disciplines or disabilities is something we ponder often. While we want to offer customization options like traditional we also aim to try out the box things as well in hopes to find that next level.

Quickest way to get a failing orientation

With additional orientation choices there is now a greater probability the draw can be oriented properly.

Nearest Edge Orientation

As shown above, nearest edge orientation improves the angle immensely and allows the desired result.

But it gets even better.

Edit Mode Active Edge Orientation

In edit mode there is now an option for utilizing the active edge as the orientation point. This extends the usefulness of edit mode selection and makes Boxcutter more capable than ever to get the correct orientation in a pinch.

Active Edge Orientation
Active Edge Orientation Toggle
2.91 Edit Mode Orientation

This isn’t the last of orientation improvements, we have alot that didnt make it in due to time or additional refinement needed that takes it even further so as time goes on orientation should be better and better.

Active only isn’t being replaced, it’s a classic.

Bugfixes

Obligatory bugfixes are obligatory. Bugs are love and bugs are life.

  • Knife fix for 2.91.0
  • Pause Mode Knife Bugfixes
  • Quad Bevel Bug resolved
  • Viewlayer API change
  • Countless other bugs

In Closing

Boxcutter is on the verge of its next level. I feel like I always say that but many of the small nuances that drove me crazy will soon be a thing of the past. While I am discussing orientation and alignment when it comes to boxes the main goal is something definitely not a box.

Performance was something I never thought we’d be able to improve on but in a scene with 10k monkeys we saw a light at the end of the tunnel. I also must apologize for the bug that arose with disabling collections. We actually fixed it but it was missed on the way out the door. Also don’t disable collections when you plan to put things in them.

As blender gets more hectic we strive to keep users working. I look around and no one still cares more about buildbot support than us. We hope everyone enjoys this latest update. We put our all into it.

Apple

Hard Ops 986 Mercury Release

It was just 2 months ago we released 985. Release time is always an exciting time for us and this release is no exception. I am happy to announce the release of Hard Ops 986_1 Mercury. This release aims to expand on our last endeavors while also bringing back a few forgotten classics.

Shoutout to: AR, Bon7, Loof, Proxe, and ST3

Release Image : Nik Vili

Video Overview

Showtime

When using a modal the T an N panels could obscure the help which caused problems.

As of Mercury auto Hide N and T panels make it easier to see the FAS UI.

Update Notification System

HOPS now has an update notification system. I wanted to make it as unobtrusive as possible.

Green means up to date. Red means an update is available!

The button is the easiest way to find out if you are up to date. Clicking it displays about which will say in the bottom right.

Clicking about will display current version information
prefs are also there to let you know if you are up to date.

In the event of an update being needed or available additional icons for market links will be provided as well as a button explaining how to obtain updates. We hope this makes it easier to keep up what is going on with Hard Ops.

Hotkey Helper / Ctrl + K

With the enthusiasm shown for the button tutorial, AR wanted to expand on it even more. Now the button is capable of listing the default hotkeys of Hardops to make it even more intuitive for new users.

Ctrl + K will now bring up a hotkey manager for adjusting or changing hotkeys in Hardops. As with all prefs to keep them across sessions its important to save the preferences.

Boxcutter Notifications

Boxcutter received a very small micro update and HOPS has also been enhanced to display modal information for boxcutter.

This is something users can opt into via the opt in panel.

Sequential Q Menu

The Q menu is a never-ending quest to shrink while also expanding towards our dreams. In this update we wanted to add and opt-in to allow users to stack the Q menu in a different fashion making the options more accessible for smaller displays.

opt-in for sequential q menu
sequential alt+V

Wrap / Auto T and N Panel

Preferences

Modals now have a custom wrap and border that can be toggled in preferences to be corners or boxes. This was something I felt added a bit of serenity to modals by quieting the experience.

Borders, Corners and Auto T/N Panels

Edit Mesh Multi Tool (EM Macro)

Grate, Knurl, Panel in the basement

EM Macro aims to replace all 4 of these and combine them in one and bring them back front row. Grate, Knurl and Panel were some of the oldest tools in HOPS and now they have finally been remade for the new generation. Now all of them have interactive capabilities and go so much farther than their predecessors.

With EM Macro now users can knurl grate and panel to their heart’s content!

Curve Extract

Multi edit mode is something I am still getting used to. With the latest update multi curves can be extracted from multiple meshes in edit mode.

Array V2

ST3 Array was our first attempt at making an alternative approach to arraying. While it is the most entertaining array yet we didn’t want to stop attempting to make something even better. This update brings forth Array V2 which can be opted into and will replace the options in the menus and helpers for array.

Opt in to try ST3 V2

This array starts off feeling like 2d classic default.

Pressing V changes from 2d to 3d changing the experience. Even adding additional count is a different experience.

2d static classic array by request

This array is experimental so there is additional madness to opt into. Pressing G in 3d mode will activate both circle and tractor beam for users to experiment with. The goal is to make an array that allows for understanding of 3d positioning while arraying.

V for 3d / G for Graphics

Helper New Material

Helper adding new materials

New material in the helper has also been enhanced to work better. Now multiple indices are no longer being nuked and blank materials can be stacked and assigned properly.

Material List Count Pref

The material list was capable of getting long when there were tons of materials. A user kindly wrote about it and provided a solution and now I am happy to announce a better way to deal with out of control material lists.

Adjusting preferences for alt + M list
Alt + M Material List at 20

Blank Material Cut

I admit this one is a little random. But cutting a blank material per cut was a long time dream for reasons I can’t remember.

Modscroll Smart Apply

Smart Apply has come to modifier scroll.

When using modifier the following now applies.

  • Ctrl + LMB – applies current modifiers and reactivates deactivated modifiers.
  • Shift + LMB – applies current modifiers and duplicates the mesh while removing deactivated modifiers
Modscroll smart apply

Viewport To_Render

Viewport adjust is done by pressing Alt + V >> V or selecing (v)Lookdev +.

During lookdev pressing T will set the flag for the operation to exit to blank light allowing for users to adjust lighting post lookdev. Now there is support for rotation.

Blank Light also has a tab for expanded mode. It is still in the process of being sorted but it does have an experimental world edit tab that can be used for adding various types of fog.

Quickly get your scooby doo fog with expanded mode

Post Release

Post release we generally aim to keep fixing things found by users. This release was no exception.

About Boxcutter

Boxcutter also received a small service update “716_6” to ensure things worked well with 2.9 as well. We remain grateful for those who report issues and keep on keeping on with HardOps.

Boxcutter 716 Release Log

Release banner: Chosen x Tonikoro

Boxcutter 716 could easily go down as the most difficult release to date. The initial release plan was for 2 months ago. While much has been done I’ll keep it cursory for simplicity.

I am happy to announce the release of Boxcutter 716 : Catlin.

 

Active Tool Icon Info

blender_6UL7J6ued2.png

The active tool of Boxcutter now has information on version.

 

Top-Bar Quick Options

blender_aR0sh2lc0V.png

As we go on the top-bar must continue to evolve. This release was no exception.

Next to certain categories in certain modes users can now toggle various modes and behaviors. This aims to make it more accessible to certain things when needed

topbar options.png

This aims to make BC able to be used more swiftly for certain actions. View align as a toggle button was sorely missed by myself.

Mini helper for ctrl + D is also now able to be accessed via the cut drop down.

blender_044EnBJE9L.png

 

Line – Box (shape mod states)

In this version we introduce the concept of mod states. These are special versions of a shape with different goals in mind.

Line box was a request formerly under LineBox Extrude. With line box the alignment of a box can be better perfected prior to extrusion.

QDfjiZTYrM.gif

As of now, linebox is still experiential. This means due to how it works some oddities can occur but we aim to make it feel at home as time goes on.

This whole release is a welcome to Linebox as well as modshapes.

 

Rigid Body Support

Boxcutter is now able to cut rigid bodies. Of course rigid body rules apply. Cutting in the middle of a simulation is problematic for obvious reasons.

pKyQX2pykr.gif

 

 

SwitchKnife

OZFkW17jix.gif

A quickswitch for knife from cut is also now present in the topbar.

 

Release Lock Mini Panel

JpkEaAeJdM.gif

Shift + click the release lock button will now display a mini helper for configuring the release lock to the desired result.

Auto Wire

In addition to some organization with the behavior panel. Auto wire was also added.

blender_GwgJbWwBMa.png

 

Tab Support

blender_UebOyMaLhh.png

Custom tabs can be specified and used.

Help Revamp

blender_EldRCNqIoX.png

blender_kRDVth7b4U.png

Both the N panel and the status area now contains more detailed hotkeys on usage.

 

Edit Mode Revamp

Edit mode now supports all cutter types.

blender_Hh2db5TkFJ.png

puhZqsvL5M.gif

 

Mirror toggle during Knife

Knife would have issues with mirrored meshes so knife is equipped to toggle mirror during operation.

Pt2k62N5Fg.gif

 

Cyclic Line Improvements

Cyclic Ngon was conceptual before and hard to understand. Improvements have been made to make it more useful for users.

During cyclic thickness can be adjusted with T.

PrUnufJUXA.gif

 

Dots : Multiple Viewport Support

Dots and multiple viewports were a focus for us and while the issue isn’t solved perfectly. Users can now adjust dots in their original viewport of origin.

V36nNLtgHu.gif

X – Hotkey improvements

The button K and I are rather far and difficult to hit at times.

Ctrl + X will toggle to knife when needed.

X will toggle between cut, slice, inset

fA9pXY8IqQ.gif

The hotkeys of K for transition to knife and I for transition to inset still exists. We just wanted to make the keys easier to use.

 

View Align Toggle

A toggle for view align cutting has also been added to topbar to make utilizing view and object much easier.

blender_cfapUpdBXR.png

View align is still automatically utilized by drawing off of the surface

5XUSAfbBuv.gif

KujZMsw3bm.gif

View align allows for permanent view aligned cutting even on the surface.

 

2d Shape Support

2d shapes are now supported in BC.

pC00CZk4Av.gif

Self.cut via custom as well.

 

Font Cutter

Font cutter was also added to this latest update. Setting a text shape as the cutter will allow for text cutting when utilizing custom.

lmeYtoGoa5.gif

 

In Closing

Like I said at the beginning. I’ll keep it cursory to show the most relevant things that should be noticed. I apologize for the lack of momentum in the verbiage and delivery.

We are aware fade is missing. It will be returned. We just want it as fast as possible.

HardOps 00985: Release Log

With each release I feel we get closer and closer to the initial goal of creating a streamlined workflow for hard surface use. This release brings us a little bit closer while also providing a new ui and plenty of new things to enjoy.

First and foremost shout out to the team.

  • proxe
  • ar
  • ST3
  • neerhom / loof
  • bonjorno7
  • c0

Nika Zautashvili  (LTX Concept) 

I am proud to announce the release of HardOps 985: Neodymium… X.

 

 

Preference Enhancements

blender_0vO4SeaKQL.png

In addition to being cleaned up a bit there is now a panel category area. Deleting the entry removes the tab from the N panel.

Fast UI System

Over the course of this development we came to realize our typical approach was what could be considered “fast” and a new UI system was made by ST3 to keep up with us. Alternative to this is the expanded UI which I will get into next.

Color customization was big for me because I wanted my UI pink.

tIypadNSOc.gif

This system extends to most tools and modals.

pWEwX0yY9V.gif

Even operators display a ui similar to our first attempts. This was crucial to me. Having this information really helped ground the experience and maintain awareness.

blender_LqDoOOLrcb.png

And of course if you don’t like pink you can choose something more “fitting”.

4EXfUyTvLJ.gif

Boolean / Parent Shapes

After a boolean F9 will bring up a panel where parent can be checked for booleans.

lHqfs1vyCa.gif

This can also be set by default in prefs.

blender_tCRKqK1PQJ.png

Sharpen / Csharp – Remove Cutters

Csharp within sharpen has been expanded to be able to remove cutters when used. This is also able to be set in preferences as above.

LxJ77sWKYa.gif

Knife Curve Support

If a curve is selected and a mesh shift clicking knife will perform knife project in a way that utilizes curve now. Someday it will be even more automatic but for now this is a step in the right direction.

lCqJTOuKCU.gif

 

Circle Fix

C0 was diligent in his work with fixing circle and now it is performing better than last release. I still have hopes of rewriting and revamping it but now it survives once more.

pJSR5GYYbY.gif

Smart Apply Expansion

Smart apply was intended to be a smarter version of the apply system of Csharpen. In this release it has been expanded further to encompass more.

Shift clicking smart apply will create a new duplicate with weighted normal and the last bevel removed to assist with quick work.

MtR0R5lBWd.gif

 

Dice Improvements

Dice is now more capable than ever. Last release we added “big dice” where users can dice multiple objects using the same die. This time we allow for a bevy of new things:

to_dice – allow dicing of a primary object using the bounds of the secondary object.

AsvPG0Megm.gif

selection_die – dicing using 2 points to determine an area (mesh intersect)

UWfonr2C5G.gif

hidden_die – Dicing in edit mode on partially visible meshes.

Cs7cJ0gevv.gif

Smart Apply Dice

A prop was added to the ctrl + ~ HardOps helper for choosing how to treat dice prior to use. When mods were present the dice would never go through so smart apply is here to help make sure dice works as desired. Without applying the last level of bevel or weighted normal.

blender_eRNma8nQ8o.png

Alt click will also do it unless emulate 3 button is enabled then no alt. .UMiFwqWr8g.gif

Bstep

When sort bypassing users may now choose to add and adjust a bevel at that intermediate stage.

FwHQkbJY2D.gif

Curve / Extract

Curve extract will take a surface and either make it a curve or an extraction. Extractions without mods are also capable from this.

T4NZvVmRsC.gif

Shift + click for mesh extractions with solidify.

5NFVT9ldBu.gif

 

To_Shape

First we had to_box then to_plane then I didn’t want to add more of these. So now introducing to_shape. Now you can turn an area into a shape box, cube or cylinder.

JMfnFDmnTZ.gif

 

KitOps Popup / ST3

Kitops has also received an update from within hops. If used with the Q menu option kitops will now have a floating, scalable and movable popup.

Shift + clicking the option will make it stay allowing for quick changing.

lrFX805xWQ.gif

In closing

There’s quite a bit for hops I am sure is being missed in this log but I wanted to go over the most crucial. The UI system extends far beyond what was shown. As time goes on we hope to show a different way to approach things and further make systems optimized for users requiring simplicity.

 

Boxcutter 71V Release Log

Boxcutter 71V is an update. As always docs are being updated.

First and foremost shoutout to AR and Proxe.

AR dropped the transformation system on us and Proxe was a major factor in it’s implementation. Also Proxe continued working tirelessly on things up to the final cut to ensure the result was of the highest level. As a result an astounding amount of bugs were resolved resulting in the most solid iteration of Boxcutter yet.

I wanted to lead this release with an overview first.

Shoutout to the users: they promote the tale. Keep on using #hardops and #boxcutter hashtags! It keeps us going!

Introduction

715 was rather major and we wanted 716 to be major too and on path as well. So for that reason I am pleased to announce 71..V.

I was hoping it would be interpreted as a transformative but also familiar since V is roman for 5. But also Vs look cool.

 

Shift + V – Viewport Menu

Shift + V will bring up the alignment submenu allowing for changing view system.

blender_Wxr8nkSHF6.png

Object is typically used for surface but view is more like traditional boxcutter. Now users can change this on the fly.

shift_V.gif

Re-Origin System

blender_WaSh9QWTsB.png

Next to shape on the top-bar are options for changing the origin that shapes (boxes) receive during cut.

Corner : default corner as origin.

oqKw0mN5p8.gif

Face center: Utilizes the face center. My new favorite. I love having this as my new default.

Ocg9joI7Cn.gif

Bounding box center: Utilizes the origin center of the shape. Almost as useful as the above.

origin-boundingboxcenter.gif

Active element origin: utilizes the origin of the object being cut into as the origin. This one is unusual but also useful and essential in the right situation.

origin-objectCenter.gif

The d-pie also contains options for rapid use when it comes to changing cutter origins on the fly.

origin-dpie.gif

Internally we discuss alternative approaches to the D pie but for now origin options are located here.

 

dpie.png

The n panel also contains options for origin but the D pie is where it is at.

NVIDIA_Share_8JeEEKLmh7.png

Transformation

I should have led with this. But I like theatrics. Translate, Scale and rotate are readded to Boxcutter as of 71V.  That is what I meant by 715 being “transformative”.

i5gDnjXLrb.gif

During draw tab will pause the shape.

Translation (G)

draw_to_pause.gif

Pressing G will allow for translation.

grab_1.gif

X / Y / Z to constrain to axis during translate

grab_2.gif

Shift click dragging the offset dot will also translate the shape.

grab_3shift.gif

Rotation (R)

During draw or pause pressing R will allow for rotation.

This changes things like reset array which is now shift R.

shift_r_reset.gif

During rotate X / Y / Z will affect axis which will also affect translation. We aim to improve support down the road and have an advanced support system to supplement.

rotation_1.gif

Rotation will also utilize the same axis as before last operation.

rotation_3.gif

The mini helper (ctrl + D) allows for angle rotation amount adjustment.

rotation_4.gif

Scale (S)

Scale will be based on the origin chosen and can also be constrained to a particular axis. All 3 in conjunction can be quite useful for getting shapes in line.

scale_1.gif

Alt + D : Toggle Dots

Alt + D during pause will toggle dots off. Also dots will hide when ctrl is held.

alt_d_dots.gif

 

Viewport Hotkey Unlock and View Pie

View pie will allow tilda ~ to change the viewport inside of boxcutter to position the view. This also unlocks numpad 1, 3 and 7 for reuse in addition.

blender_VdsMr44L02.png

Numpad period to focus will also work in pause mode making Boxcutter feel much more natural.

viewport_unlock.gif

Release… Lock

Release lock is intended to be a more stepped approach to drawing with boxcutter.

This behavior adds lazorcut lock which is related and is also connected to quick execute.

This is a typical draw. I draw the shape and jump to extrude and release LMB to cancel. While this is optimal for mouse use it is not as optimal for tablet or touch use.

draw_1.gif

This is release lock by itself in action. Notice how it pauses after the first draw. Before extrude.

SrytURVPJg.gif

Release lock is located in the topbar for rapid behavioral toggling.

blender_A7iGWbFTwI.png

Notice that ctrl and shift clicking also toggles adjacent options related to this parameter. This can get confusing but as long as you know about the connected options it will make more sense.

 

Lazorcut Lock

Lazorcut lock is located in behaviors and is capable of pausing lazorcut automatically so the user can view and adjust the result prior to apply.

release_3.gif

The process of pausing lazorcut (cut through) allowed us to examine how well lazorcut worked and improve it for good resulting in a stronger release.

 

Quick Execute + Lazorcut Lock

Quick execute + Lazorcut lock results in a cut that goes through the form but pauses short of applying. This can make boxcutter behave quite interestingly and has become one of my favorite ways to cut.

release_4.gif

With lazorcut lock off Quick Execute behaves normally. This is due to the fact that with quick execute every cut jumps to lazorcut.

release_5.gif

Smart Apply / Apply Slices

Behaviorally I like to test behaviors in hardops prior to adding it to boxcutter. One workflow I was experimenting with was apply.

Apply slices will now apply all mods except for the last bevel and weighted normal. Similar to smart apply. This makes slices capable of being destructively managed while also speeding up performance by consolidating useless modifiers on slices.

Apply slices was supposed to do this but with the unique combinations of mods in use we needed a more streamlined solution.

smart_slice.gif

Recut (mod behavior)

Recut is a mod behavior for slice that gets back the mesh that was taken away via boolean activity.

recut1.png

recut1.gif

Knife Mark (mod behavior)

requires hardops

Quadremesher is able to utilize marked edges for retopo calculation. That gave me an idea. What if we could cut in edges for that retopo.

knife1.png

knife_mark.gif

I hope to show more on this in the future but surely there are other uses for cutting in “marked edges”.

Knife mark is locked to be single use for now. We find that new behaviors trick new comers.

Knife Material Fix

Knife has nuked materials for so long it was part of the tooltip. I am pleased to announce this is no longer an issue. Cut and no longer lose materials.

Blue box is meant to be silent but effective. Like a scythe.

knife_material.gif

 

Autohide to Omit Solids

Custom cutter used to hide shapes in the marked collection with autohide. Not just cutters. This behavior was a nuisance and has now been resolved.

Qcmh6QHde2.gif

Now users can use meshes as custom cutters without the other meshes that are solid being hidden. This should make custom feel much more natural for general use.

Hook Support

I can be a bit obsessive. I was obsessed with having hook support back. I love nothing more than cutting and adjusting (when blender is fast) on the fly. Special care was taken to make sure hook modifiers function as intended.

hook_support.gif

Ngon Backspace Fix

The thing about me and bugs is I never ever let them go. To me a single bug can hold off a release because I care about the experience put forth.

Ngon had a bug where when backspace to undo a point was used. The shape would cease draw and be in paused state.

This bug was the worst. And it made ngon much more hard to use and undo on the fly. 

I am happy to say it has been resolved.

ngonbackspace.gif

Additional / Misc

Weld fix for small scale

Inset shift to live

Circle Scale Improvements

Mirror Improvements

Shape Options

Tool Test

 

In closing

AR set the stage for this release with transformation but Proxe was vigilant with the bugfixes and integration. I am always proud of seeing the team work together and grow over the course of an update. Proxe is one of my favorite people to work with and get coding advice from.

I don’t like to talk about the things that I can’t show but there is much to look forward to.

Someday everything will change. And I mean everything.

Your greatest complaints are kept close to my chest with best intentions on fixing them.

I can’t wait to help you.

So much is happening beneath the core but it will be coming out soon. I want everyone glad they are using our tools. While it seems like we “add and add” we also aim to slim and refine to keep things quick and accessible.

I remain grateful for the support of everyone using / recommend / loving our products. We truly aim to change the way cutting and hard surface is done and we can’t wait to show you what’s next…

#hopscutter also has a long playlist for those who need to learn.

87245831_578041549470002_1294506634822811648_n.png

Hard Ops 00984 Update Log

With every release we try to change up things a little based off of criticism and feedback. Hardships faced while modelling are something I take especially hard and find myself devoting a bit of thought and energy towards seeking solutions. We never want to present ourselves as the best or the default way to do something. We feel we are explorers. Seeking the next level in modelling. Our tool has been our best attempt to automate some of the most repetitive aspects of our workflow to make creation more entertaining. It is always the art itself that tells the tale of success or failure.

With that aside I am pleased to announce the release of Hard Ops 00984: Thulium

I was gonna name it Bonjornium like the Proxium release but we’ll see what comes next.

 

Joining us on the team this release is bonjorno7. Proxe was more in a supervisory role this release with AR leading and me throwing as many wrenches as possible into things. Without further ado let’s get into it!

 

Preferences have shown to be problematic with this release via human test trials. If you encounter installation issues preferences will more than likely need to be cleaned.

 

 

With features I’ll start chill and sharpen up…

 

Sharpen

Sharpen takes the place of ssharp/csharp/clear sharps.

blender_2019-12-25_02-31-17.png

Click – sharpen (mark sharps)

Ctrl – apply modifiers

Shift – resharp

Ctrl + shift – Csharp + Bwidth classic.

Classic ssharp / csharp exists in the operations submenu in the meantime but sharpen will be the main operator going forward.

I set my alt to clear sharps. I love it.

For those missing the classic cut, apply and bevel system of classic hops can map sharpen to behave as classic.

Otherwise bevel will handle bevel and sharpen will be handle sharpening. As a result csharpen is now faster than ever.

Sharpen is customizable in preferences however the tool tip may not reflect those changes. I like to have classic csharp as my fallback for everything and unmark sharps under my alt.

2019-12-25_02-35-38.gif

2019-12-25_02-38-00.gif

The jump to bwidth toggle will make new csharp also jump to bwidth after operation.

Meet “Mark”

Mark is intended to be your all in one bevel / weight edit / bevel tool. In a way we just extended on set ssharp but I became addicted to this quite fast. Shout-out to any Marks out there reading this.

Edit mode operations have been consolidated into a smart tool named “mark”.

blender_2019-12-25_01-13-13.png

blender_2019-12-25_01-14-00.png

Mark is generally used for marking edges. Just like Set Ssharp used to.

Ctrl click will create a bevel similar to bevel.

Shift click will activate Bevel Weight which can be utilized for weight workflows. (nothing in angle)

Mark is an all in one tool for marking sharp edges and manually beveling using modifiers in edit mode.

2019-12-25_01-18-12.gif

 

Mirror /  Array Consolidation

Mirror / Array (active tools) have been unified as far as menu entries are concerned.

LMB – mirror

CTRL – array

blender_2019-12-25_03-16-55.png

Mirror has shown to be much more popular than array in most contexts but as array gets better it will be re-integrated.

 

Bevel / Edge Manager Consolidation

Many of the classic hops utilities have been consolidated.

Bevel helper / Edge manager has been merged into one tool with many former not needed options being removed.

blender_2019-12-25_03-23-20.png

LMB – bevel helper

Ctrl – Bevel Divide

Alt – Bevel Multiply

LMB + shift – Edge Manager

2019-12-25_03-23-03.gif

Many of these existed as standalone but are no longer needed to dense up the menus. I want to keep them for auxiliary needs.

 

Modifier Multi Scroll

blender_2019-12-25_03-24-43.png

LMB – boolscroll

shift – modifier scroll

Ctrl – toggle modifiers

Alt – apply modifiers

Ctrl + shift – modifier scroll

The process of handing bool shapes, modifier scrolling and appling modifiers has all been combined into one tool. None of the tools this is replacing are being eliminated. The goal was just to make room for the future.

 

Curve Res Added To Q Menu

When it comes to deformation curves are your friend. However the res option was missing from the Q menu which helps for improving the smoothness.

2019-12-25_01-08-15.gif
Curve Res added to Q menu

This will come in handy for the things we’ll be getting into later.

We endeavor to do more activity with curves in the future as well as support them in hopstool.

Interior Bevel Support

Pressing 1 during bevel will flip the profile inward creating an interior bevel. This can be useful for level blocking and in cases requiring an inverted profile.

2019-12-25_01-11-47.gif

Enter Bonj

Edit Mode Slice / Inset / Outset / Knife

Our goal with each tool is to maintain parity to the first thing BonJ wanted to fix was edit mode not having knife, slice, and inset.

Inset is especially nice in edit mode thanks to care and love applied to the creation process.

2019-12-25_01-21-26.gif

 

Object Mode Inset / Outset / Knife

Inset can be toggled into outset via the F9 panel that comes up with the operator. Outset is less impressive but also a thing. Coming to boxcutter in the near future.

2019-12-25_01-29-34.gif

Knife is capable of both project and knife project.

2019-12-25_01-31-51.gif

 

Why add these to HOps? Aren’t they in BC?

When it comes to tools like knife and inset. I found it key to have them in hops for a couple of reasons.

I was asking for inset for the last couple of releases. There should be no utility cutter in one tool and not the other. Except extract. It’s connected to custom cutter so that would better be left to boxcutter. Also make box is just a box. So Blender does it better than us. And qblocker better than that.

Having inset in hops allows me to work with it more precisely and break apart the workflow and analyze the steps taking place in a way not present in Boxcutter which is just… too fast. The care taken to make sort capable of ignoring bevel sort on F6 is something that is more useful than anticipated. I was worried inset was overscoping in endeavor but as I use I find myself proud of the amazing work Bonj did for a first try. Sort and bevel bypass are supported on the fly and the mod can even be adjusted in the stack for getting just the right level of bevel back.

 

E3sOKlbx2E.gif

Knife in boxcutter also works differently and as a result the hops counterpart will not nuke materials and behave better than the knife in boxcutter. Also in boxcutter I have struggled to get both knife project and knife 3d to be both interchangeable and vocal in its presentation of it. Now that it is in hops we have precision control and the knife we always wanted. I am adamant about knowing and controlling what operation is being done.

 

eorlkBVMSY.gif
knife not nuking materials. I just need that right now.

I know in hops we can expand them in interesting ways and then take what we learn and apply it to BC. To keep it efficient.

170XyhhaDM.gif

HOPs Dot Infinity Ring

I begged to let this stay for release. When I first saw this I knew. The gauntlet is almost complete.

While in hops tool the bool dots have been turned into a ring. In the future I hope for shift support and a text sidebar. It almost made it but I wanted you guys to see this ring.

MHQ8Ti8cwK.gif

 

Interactive Boolean (ctrl + shift + B)

Interactive boolean was a tough one to sort. With initial tests testers revealed they did not like additional clicks to confirm. I did not want to leave it out so it has it’s own hotkey.

Shared with ctrl + shift + B >> Bevel helper.

Interactive boolean requires no introduction.

2019-12-25_02-48-52.gif

Scrolling toggles shapes / X toggles shapes.

Bool Shift

The naming for this went through some itterations. But shifting made since the most. Even Bonj liked it. This tool brings back classic rebool but multiple levels better. When I first saw this tool I was afraid. Afraid of it’s power…

Boolshift is alternative in ctrl + shift + B with a boolshape selected.

Boolshift is also in the bool shape Q menu.

2019-12-25_02-57-11.gif

This tool is serious. Users can now shift a bool from one state into another without issue. The F6 panel has options for sort bypassing and bevels if applicable.

 

Boolean Sort Bypass

Holding ctrl while using boolean will use sort bypass.

2019-12-25_02-59-50.gif

This makes it easier than ever to step up bevels to another level. Above you can see boxcutter which currently has no sort bypass and hops comparatively with it.

 

In the event sort is perma-locked it can be fixed in prefs.

12UgmUdByk.gif

 

Bevel Improvements

 

Half Bevel

Half bevel will set the current bevel to half of the last parameter and end the operation. When racking bevels you generally have to idea how big they are however by pressing X bevel will drop with half res ensuring the next cut looks great.

2019-12-25_03-03-22.gif

2d Bevel Removed / Consolidated Into Bevel

2d Bevel was my attempt at modifying the older bwidth to handle 2d shapes. It has been handed off to classic bevel now. A special use case was added for planes.

2019-12-25_02-10-39.gif

A – Aayy

A has been added to bevel for dealing with angle. However in general use it bounces between 30 and 60 but it can also utilize autosmooth angle for catching hard to catch areas. This is something I wanted quite a bit and should make lives easier. Got a problem during bevel? A.

During modelling sometimes I will set the autosmooth low to catch wedges. When a bevel was added it was always at 30 or 60 degrees which resulted in less than optimal results. When utilized correctly bevel can be used to catch autosmooth with angle being set to 30 or 60 then while retaining the lower bevel.

2019-12-25_03-08-00.gif

 

L >> Limit Method

L to change limit was also added.

2019-12-25_03-44-36.gif

 


 

Array support for plane

Array always was strange with planes on the Z axis which makes it hard to use as a dicer. This has been resolved so that everyone can dice away.

2019-12-25_02-18-58.gif

I have long wanted to dice in Blender so this brings my dream a step closer. Someday we hope to dice in the form of a dedicated tool.

Knife is useful for a plethora of reasons.

 

Sort V3

Proxe always has something to add in a release.

Sort V3 has been added which will be getting a focused video. Now Boxcutter, Kitops and now HardOps are on the same page with sorting. This ideally should allow these tools to deal with modifiers more intelligently.

Sort settings can be found in the ctrl + ~ settings.

blender_2019-12-25_01-38-43.png

blender_2019-12-25_01-38-00.png

Sort also has settings for ignoring vgroup and only vert bevels which I am adamant about “not sorting”. These have shown to be disastrous in action and result in workflow issues.

Sort can be turned off altogether but sort bypass is also a theme in this release.

Sort also only sorts the last level of a modifier. If there are two mirror modifiers in the stack only the last one will be managed when enabled.

Sort bypassing can be given to a modifier by disabling either show in render or show in edit mode. Since we cannot add properties to modifiers this is the only way to give a modifier a flag for bypass at this time. This also affects scroll and can lead to instability so keep that in mind. But the good news is you can prevent modifiers from being modified period.

blender_2019-12-25_01-45-05.png
Can now be used to bypass sort.

blender_2019-12-25_01-47-37.png

 

 

2019-12-25_01-47-21.gif
Sort Bypassing

 

Weighted Normal Multi Sort

This idea was based on a support issue with the cylinoid tutorial. When users struggle I take it to heart and send complaints straight up the chain (1 link).

When using weighed sort you can select everything and it will put a weighed sort on the object.

If the weighted sort is misplaced it will be removed and re-added properly.

If it is not present it will add one.

This makes WN a lot more versatile and capable of being the finishing stroke on a model or assisting with shading when things get rough.

I am excited to show this in use in the future but this is a large step up but our issues with WN extend inherently into mirror and bevel where these tools also will add new mods while dealing with WN specifically to avoid shading hardships even at intermediate steps in working.

2019-12-25_01-57-11.gif

Lazy support for mod modals extend to all modals. Lazy meaning if you select a light or empty, we’ll keep going. An error wont stop ya.

Radial Array w/ 3d Cursor Displacement change

When using radial array w/ 3d cursor the displacement would make the mesh offset undesirably. This is no longer the case. Also verbiage about launching into displace is removed as well. We’ll be revisiting this in the future.

2019-12-25_02-01-58.gif

 

Area Light Q Options

I find myself exiting fullscreen to make area lights custom rectangles. Now that option is in the Q menu. Small thing but I’m glad it is there.

2019-12-25_02-04-03.gif

 

Random Material V2

Random material has been made more random. Also material consolidation has been added to the Alt + M menu when multiple objects are selected.

2019-12-25_02-08-33.gif

Random material can be unstable w/ multiple objects so make sure to save!

Late Parent (level1)

When we call something level1 it means it is an experimental feature. As we work with it more and more we hope to evolve it to the highest level it can be. Use with caution.

2019-12-25_02-12-53.gif

An alternative version exists that requires selecting the boolshapes and the parent but that would be just traditional parenting. Even as I write about it I think about how this could be more useful.

2019-12-25_02-14-36.gif

Reset Axis Cursor

Reset axis had a bug w/ 3d cursor that was driving me nuts. It has been resolved.

2019-12-25_02-16-22.gif

 

To_Box wip

To_box just converts a selection to a box. I hope to expand on this more in the future.

Sometimes people just want a box.

2019-12-25_02-21-07.gif

Smooth / Laplacian Mod support

I was adamant about using smooth after a recent experience where it came in handy for modelling a weapon. The default modal just smooths. Just like the modifier. But the shift mode creates a vertex group that does the following:

  • omit marked edges
  • omit edges of manifold nature (ie mirror junction)

This results in a smart smooth that helps maintain form while smoothing everything in between. This can come in handy for modelling using sub-d and booleans at the same time. I hope to show its uses in depth in the future. But I am very excited it made it into the release.

2019-12-25_02-24-48.gif

Metaball Support to helper

Meta ball support has been added to ctrl + ~. I have been playing with metaballs lately.

2019-12-25_02-27-02.gif

 

Old Options

da_code!.jpg
I love this comic. It’s da truth haha.

blender_2019-12-25_04-35-29.png

I am against deleting old code since it serves as an educational journey when looking over the solutions we solved and how efficiently it was done. I also like comparing old and new itterations. Nothing was removed this version but the menus received a heavy cleaning. (not deleting pizza ops AR).

Csharp and Ssharp has been consolidated into sharpen along with clear sharps which is no longer present since sharpen handles it. Clean mesh is a classic and beloved so I don’t want to get rid of it. In the next update I will more than likely add a legacy panel w/ classic behaviors for users to add  to favorites if desired. Step is more of a behavior but I want to bring that back in a different way. In fact the half bevel with X was my idea to expand on the step idea. To box was added at the last second by

blender_2019-12-25_04-41-40.png

Meshtools also received a good cleaning. I left the classic scrolls in mod scroll / toggle but really those have been mixed into the mod toggle tools that are unified.

The goal was to clean things up to make room for new ideas that we’re facing for 2.8.  HOPstool is its own little micro universe but hops outside has a world to grow within now.

Export options are more prominent to ensure exporting isn’t a problem.

blender_2019-12-25_04-35-48.png

Settings has been cleaned up quite a bit too. Helper/ Assistant is the goto place for the classic hops utilities that I can’t live without on commercial work. Edge exponent has been mixed into bevel / edge manager so that users can double / halven their bevels on the fly.

blender_2019-12-25_04-46-04.png

Interactive boolean is the highlight of this release. I want to give it an edit mode hotkey as well but it will take some pondering. Have fun shifting booleans! Edit mode had a rough landing so for a term we’ll be letting interactive modal take over the edit mode hotkeys. Have fun!

 

Boxcutter

Was also supposed to be part of boxxmas this year. We’ll have to see.

Mirco-update offering auto-scale improvements to make lazorcut accucut more accurate every time.

(2.8)BoxCutter 715_12 out now.

 

In Closing

Our goal this release was simplicity. We wanted to make it easier than ever to jump in and have fun. Even though boxcutter aims for the same goal via drawing I also like setting up insets and slices via going through things slowly and procedural. We lost rebool several releases back and now I am happy to say slice is now back in action fully performing the goals needed. I hope everyone enjoys Interactive Boolean / Inset etc. It is bonjorno7’s first update with us and he picked the time we were reassembling what hops was to become.

So many items on the cutting room floor but we’ll be right back…

I am always grateful to you the user for reading this and for the team for their continued tolerance of my 24/7 insanity. QD gang.

*some director cuts were made of final release w/ hotfixes surely to follow this post when the team is done caroling.